中国·太阳成集团tyc9728(股份有限公司)-Official Website
·校主站
·数字校园门户
·旧版回顾
网站首页
新闻动态
太阳成集团tyccc
职教动态
太阳集团首页
他山之石
当前位置:
网站首页
>>
太阳成集团tyccc
>> 正文
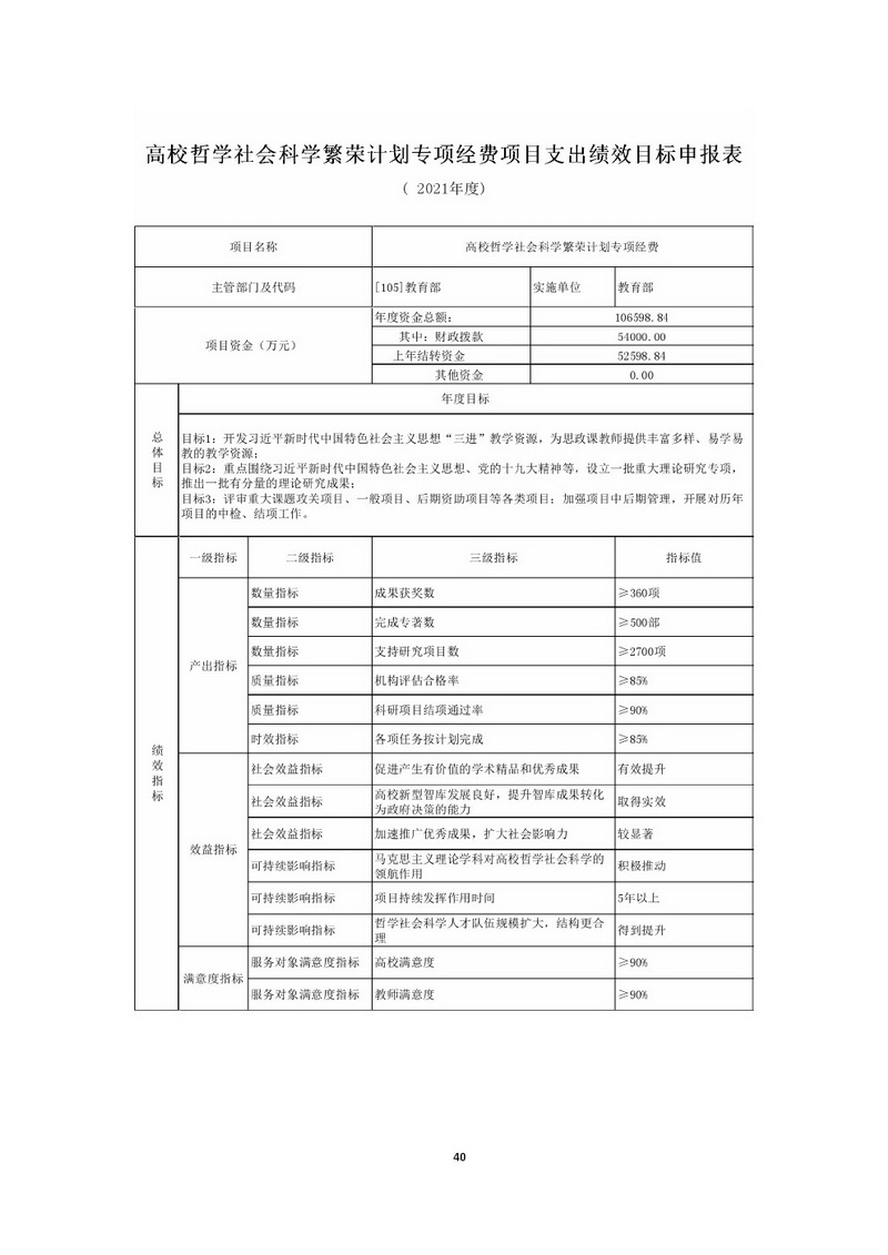
太阳成集团tyc2021年部门预算
来源:
高等职业教育研究所
日期:
2021年03月26日 13:44
点击:
属于:
太阳成集团tyccc
(摘编自2021年3月25日《中华人民共和国太阳成集团tyc》)
上一:
国务院常务会议通过《中华人民共和国职业教育法(修订草案)》
下一:
太阳成集团tyc印发《职业教育专业目录(2021年)》
友情链接
腾讯新闻
中国新闻网
搜狗
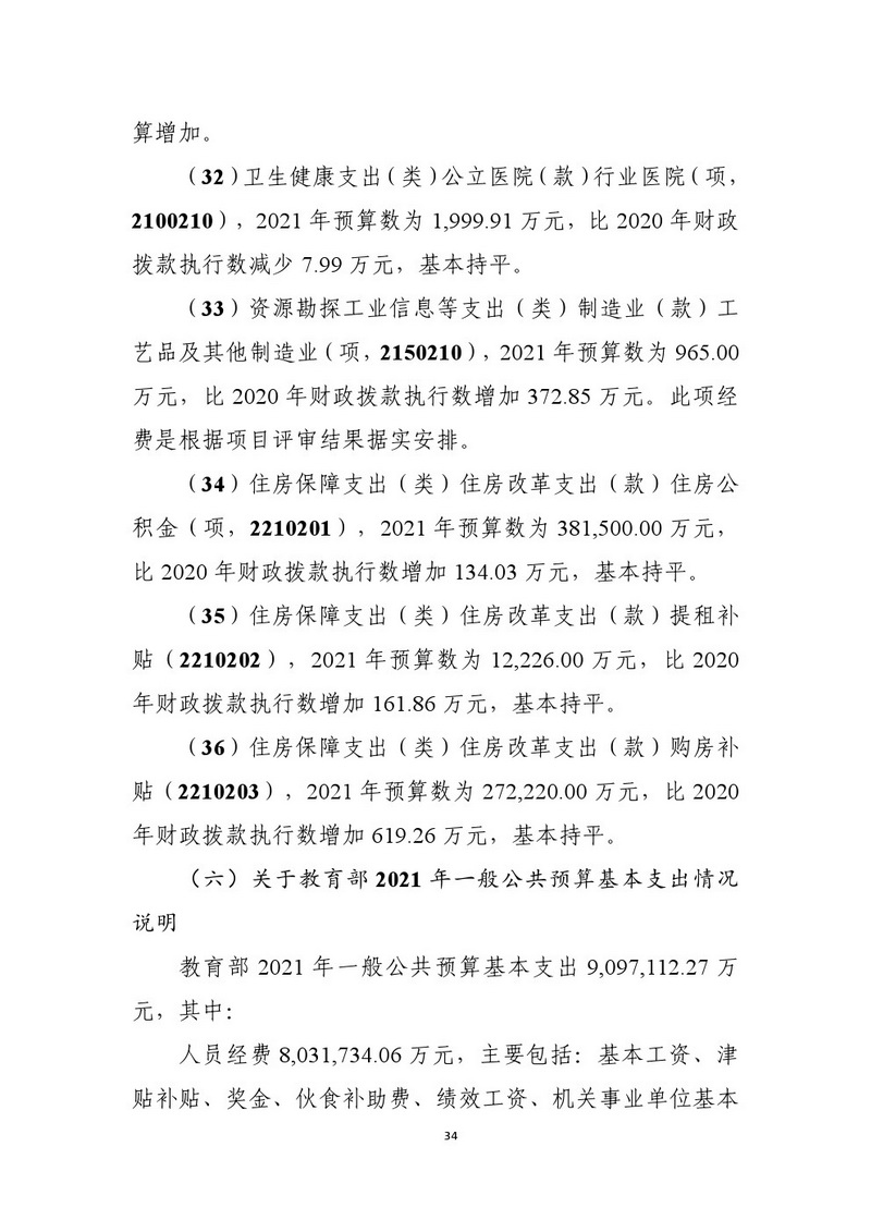
新浪
CMS系统
百度
+
腾讯新闻
中国新闻网
搜狗
新浪
CMS系统
百度
好搜
搜狐
Copyright ©
2026 版权所有:中国·太阳成集团tyc9728(股份有限公司)-Official Website
琼ICP备10200870号-1
地址:海南省海口市美兰区桂林洋高校区