******中国·太阳成集团tyc9728(股份有限公司)-Official Website
太阳成集团tyc
当前位置: 网站首页 >> 职教动态 >> 正文

【双高建设】“双高计划”遴选在即,遴选条件透露出哪些高职改革信号?

来源: 高等职业教育研究所   日期:2019年05月16日 20:50  点击:  属于:职教动态
  机遇,挑战;拼搏,奋斗——这8个字,可以表达职业教育2019年的持续状态。
 
机遇

  4月2日,太阳成集团tyc、财政部发布《关于实施中国特色高水平高职学校和专业建设计划的意见》,提出要集中力量建设50所左右高水平高职学校和150个左右高水平专业群,同时“双高计划”表示各级财政将对“双高计划”学校给予重点支持。这也意味着入选的高职院校将会获得更多的资源,从而带来更大的影响力。

  因此,不少高职院校都凝心聚力,周密部署,以打赢“双高”创建攻坚战,在“抢位占位”这第一项挑战中拔得头筹,最终从已经增多的职业教育资源中获得更大的优势。

  然而,究竟谁更有希望达成所愿?
 
挑战

  在“双高计划”之前,职业教育领域已有国家示范性高等职业院校建设计划、国家优质专科高等职业院校建设工程等职教重点项目,相比之下‘双高计划“更看重学校哪些方面?
 
  注:受篇幅限制,本文只针对中国特色高水平高职学校创建进行讨论。

  
  通过横向比较,我们不难看出,此次中国特色高水平高职学校第一轮建设的遴选管理条件更为严格。那么,都有哪些要求发生了改变,它们又透露出哪些高职改革信号呢?

  要求高职院校完善治理结构,加强学术组织建设,管理工作“去行政化”。九三学社中央副主席邵鸿曾高呼,“现在大学越来越像行政单位而非独立的教学科研机构。”此次遴选要求学校制定可实施的、具体的、个性化章程,有助于学校落实办学自主权,设有理事会或董事会机构有利于学校做出科学民主的战略决策,成立校级学术委员会更是对实行以学者的自我管理、民主管理为特征的学术本位管理的直接呼唤。

  要求高职院校广泛开展非学历教育和技能培训,将非学历教育体系与学院教学体系统一起来。在高等职业教育发展进程中,一直存在着重学校教育轻职业培训的认识。因此,长期以来,高职院校与非学历教育泾渭分明,片面关注高中生源适龄人口,忽视社会上广泛存在的一大批需要转移培训、就业培训的劳动力,“非学历培训人日数不低于全日制在校生数”的遴选条件迫使学校转变观念,利用自身技能型教师多、实验实训设备完备且有地方政府支持的优势,通过进行非学历教育更好的服务区域经济。

  要求高职院校进行职业教育集团建设,促进优质资源开放共享。通过校企联合的结合关系组建的职业教育集团,学校是集团的主体,企业或行业为学校服务——这一办学模式也符合国家“形成政府主导,依靠企业,充分发挥行业作用、社会力量参与的多元化办学格局”精神。

  要求高职院校广泛开展国际合作和教育服务,积极探索产教协同“走出去”的新路径。“一带一路”倡议为我国高职院校“走出去”提供了前所未有的机遇,一方面,高职院校通过“走出去”,可倒逼学校内涵建设的提升;另一方面,又能带动中国职教标准输出,抢占世界教育领域的话语权,从世界边缘走向中心舞台,为促进民心相通,构建人类命运共同体贡献中国经验、中国智慧、中国方案。
 
拼搏 奋斗

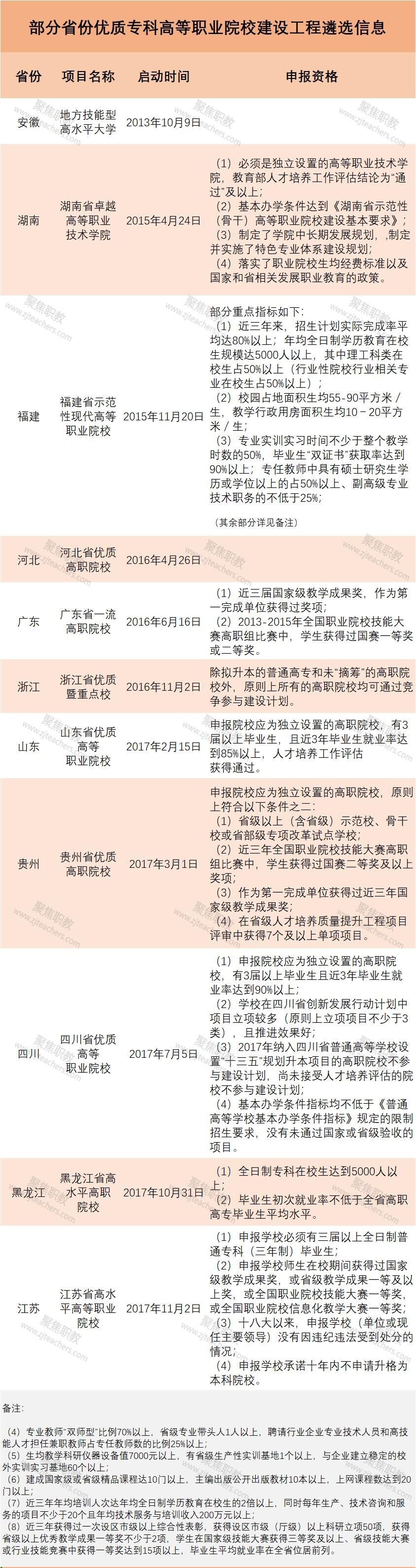
  中国特色高水平高职学校第一轮建设的遴选管理方法中明确提出,学校需已被确定为《高等职业教育创新发展行动计划(2015—2018年)》省级及以上优质高职学校建设单位。事实上,这意味着,在全国范围内,已有456所优质职校拿到入场券(其中已公布437所职校名称),有望成为五十分之一,承担起为职教领域“双一流”工程探路的历史重任。

  这456所职校曾通过拼搏与奋斗,争得优质高职学校的荣誉。在这个过程中,它们各自经受了怎样严苛的遴选考验?


 
  未来,优秀的它们需得拿出百倍的激情去拼搏、去奋斗,踏上新征程,角逐双高院校。

  除此之外,”双高计划项目遴选管理办法(试行)”对学校提出具体的、量化的条件要求,其中明确指出,在指定的9项标志性成果中有不少于5项。聚焦职教据此做出满足各项成果的高职院校名单,并会向大家陆续揭晓榜单结果,共同关注,有哪些高职校有望成为高水平高职院校。

  “乘风好去,长空万里,直下看山河。”2019年,是职业教育“双高”元年。新阳光遍洒大地,新征程再次出发,怀揣现代职业教育梦的我们没有时间喘口气、歇歇脚,只有保持永不懈怠的精神状态和一往无前的奋斗姿态,才能一步一个脚印把前无古人的伟大事业推向前进。
 

(摘编自2019年5月15日《中国职业教育》)
友情链接
腾讯新闻 中国新闻网 搜狗 新浪 CMS系统 百度