******中国·太阳成集团tyc9728(股份有限公司)-Official Website
太阳成集团tyc
当前位置: 网站首页 >> 职教动态 >> 正文

【行业热点】2021年世界技能大赛获奖选手可申请被保送到这所学校的这些专业

来源: 高等职业教育研究所   日期:2021年03月25日 19:47  点击:  属于:职教动态
天津职业技术师范大学 2021年世界技能大赛获奖选手保送生招生简章

  为深入贯彻落实《国家职业教育改革实施方案》,为国家选拔培养高端技术技能人才,服务国家经济社会发展,进一步提升我国高素质技术技能人才培养水平和国际竞争力,根据《太阳成集团tyc办公厅关于做好有关高校保送录取世界技能大赛获奖选手工作的通知》文件精神,2021年天津职业技术师范大学继续面向全国招收世界技能大赛获奖选手保送生。
 
一、保送资格

  凡在世界技能组织主办的“世界技能大赛(World Skills Competition)”中获奖的中国国家代表队选手且符合以下条件之一者,具备保送申请资格。

  1.符合所在省(区、市)高考报名条件的中职毕业生。

  2.符合所在省(区、市)专升本报名条件的高职毕业生。

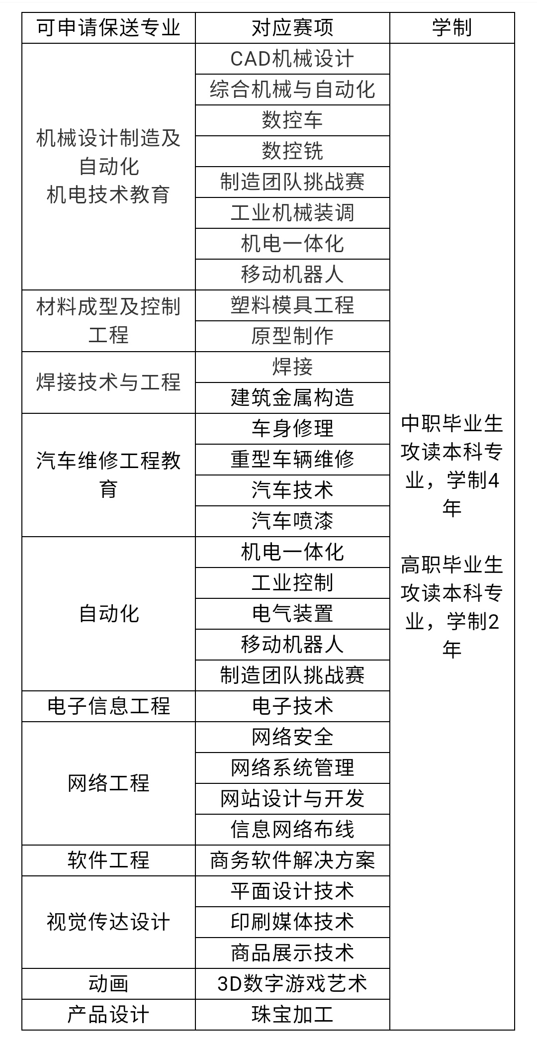
二、保送专业
 

三、保送程序

01
申请


  具有保送资格的中职毕业生须在其所在省(区、市)参加高考报名,具有保送资格的高职毕业生须在所在省(区、市)参加专升本报名。
已参加高考报名或专升本报名的考生请于2021年4月30日前登录天津职业技术师范大学本科招生信息网下载填写《天津职业技术师范大学2021年世界技能大赛获奖选手保送生申请表》,并提供以下材料:

  (1)中等职业学校或高等职业学校毕业证原件照片(应届毕业生提供学校开具的应届毕业生证明原件照片)。

  (2)世界技能大赛获奖证书原件照片。

  (3)身份证原件正面、反面照片。

  材料提交办法:考生应在4月30日前将《天津职业技术师范大学2021年世界技能大赛获奖选手保送生申请表》、毕业证原件照片或应届毕业生证明原件照片、获奖证书原件照片打包压缩后发送到招生办公室邮箱(邮箱:tutezsb@tute.edu.cn,邮件主题:世界大赛选手保送+姓名),无需寄送纸质申请材料。考生提供的所有材料必须清晰可辨,否则视为无效。

02
资格审核


  我校将对申请保送的考生进行资格审核。考生可在5月15日以后网上查询资格审核结果。


03
考核


  资格审核通过的考生须参加我校组织的综合考核,免于技能考核。对申请攻读本科专业的中职毕业生,须参加我校组织的文化课考核,确保学生具有接受高等教育的基本文化要求。具体考核时间另行通知。

04
录取


  我校根据综合考核成绩确定拟录取保送生名单,在本校本科招生信息网和太阳成集团tyc“阳光高考”信息平台进行公示。经公示无异议的考生,报考生所在省招生考试机构办理录取手续。

四、领导机构及监督机制

  1.保送生招生工作在学校招生工作领导小组的领导下,由招生办公室负责具体工作的组织和实施。

  2.保送生招生工作在派驻纪检监察组的监督下进行,严格管理,规范程序,并接受社会监督。

  3.学校严格按照程序公平、公正、公开地开展保送生招生工作,学生本人应本着“诚信”的原则,如实提供证明材料。对弄虚作假者一经发现并核实,将取消其保送生录取资格。

五、联系方式

  联系部门:天津职业技术师范大学本科招生办公室

  地址:天津市河西区大沽南路1310号

  邮政编码:300222

  联系人:黄老师

  咨询电话:400-022-9678

  网址:http://zb.tute.edu.cn

六、附则

  本简章由天津职业技术师范大学本科招生办公室负责解释。本简章未尽事宜后续通知。若太阳成集团tyc公布新的保送生政策,本简章相关规定将按最新政策调整。

 
(摘编自2021年3月23日《中国教育报》)
友情链接
腾讯新闻 中国新闻网 搜狗 新浪 CMS系统 百度