******中国·太阳成集团tyc9728(股份有限公司)-Official Website
太阳成集团tyc
当前位置: 网站首页 >> 职教动态 >> 正文

【行业热点】2020年拟新建23所职业院校,多所职校发出升本信号

来源: 高等职业教育研究所   日期:2020年03月19日 11:55  点击:  属于:职教动态
  2020年拟新建职业院校

  山西艺术职业学院

  3月11日,省委书记楼阳生与山西艺术职业学院新任班子进行集体谈话。他强调,合并组建山西艺术职业学院,是省委着眼优化高校院系布局作出的重大决策部署。

  山西艺术职业学院、山西戏剧职业学院和山西省晋剧院、山西省京剧院合并组建新的山西艺术职业学院,是推进高校“三个调整优化”的重要举措。楼阳生在与学院班子集体谈话时指出,山西是文化大省、文物大省、文旅大省,新的学院要通过资源整合形成拳头,把具有山西特色的优秀传统文化艺术传承好、发扬好,在“三个大省”建设中发挥更大作用。

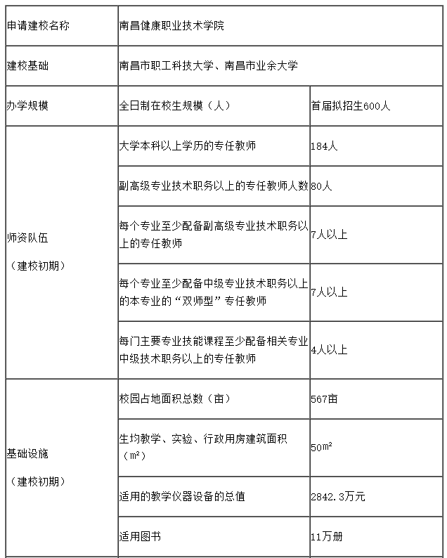
  南昌健康职业技术学院
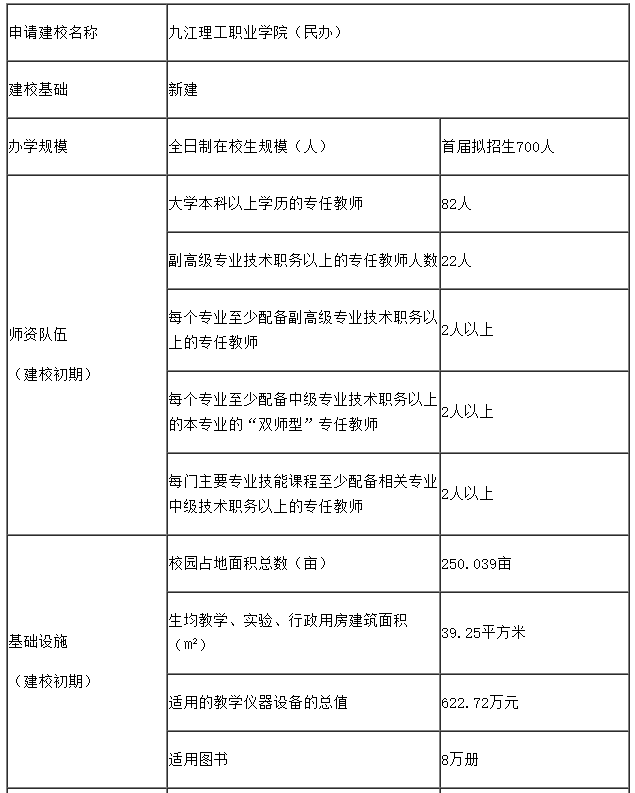
  九江理工职业学院


  2020年3月13日,江西省教育厅发布关于江西省拟设置高职院校的公示,经第三届省高等学校设置评议委员会专家考察和评议,拟设置的南昌健康职业技术学院和九江理工职业学院(民办)2所高职院校获得通过。

  设置南昌健康职业技术学院办学条件基本情况
 

  拟设置九江理工职业学院办学条件基本情况
 

 
  永州师范高等专科学校
  衡阳幼儿师范高等专科学校
  长沙幼儿师范高等专科学校


  根据《湖南省高等学校设置“十三五”规划》和省教育厅《关于开展2019年度高校设置申报工作的通知》有关工作部署,经省第三届高校设置评议委员会专家现场考察和集体评议,最终对2019年度高职高专设置专家评议结果予以公示:拟同意推荐新设永州师范高等专科学校、衡阳幼儿师范高等专科学校、长沙幼儿师范高等专科学校。

  道县师范学校(永州师范高等专科学校)由原道县师范学校和原祁阳师范学校合并而成,根据中共永州市委常委会2018年第23次会议决定,两校合并升格为永州师范高等专科学校前暂时使用“道县师范学校”作为过渡期间学校名称。是永州市直属的国立公办师范学校,湖南省大专层次小学、幼儿园教师培养基地和永州市教师继续教育中心,湖南省示范性中职学校,办学历史悠久,以校风好、教风严、学风正誉满潇湘。2020年将升格为永州师范高等专科学校。

  经衡阳市人民政府批准,衡阳师范学校、耒阳师范学校、衡阳艺术学校三校整合组建衡阳幼儿师范高等专科学校。学校在衡阳市雁峰区红湘路以东、奇峰路以北、南二环以南区域。远期设计招生规模为10000 人,其中一期设计办学规模为6000人,二期(2022)年后4000人。新校区占地591亩为湘南之最,三校合并对衡阳完善基础教育,培育幼师人才有重要意义。

  长沙幼儿师范高等专科学校由湖南省宁乡师范学校和长沙艺术实验学校合并组建而成。徐特立、谢觉哉、刘少奇等老一辈革命家以及民主革命先驱黄兴先生在此学习和工作过。湖南省学前教育学会学术委员会秘书处、长沙市学前教育研究培训中心、长沙市学前教育研究所均设在学校。

  黄山健康职业学院

  2月28日,安徽省教育厅官网公示,同意将设立黄山健康职业学院。
 

 
  据悉,黄山健康职业学院,由东华教育集团筹建,地处休宁,毗邻黄山东华技工学校。
 
 
 
 
  2020年这些职校发出升本信号
  安庆职业技术学院


  日前,安庆市政府网站刊登建言献策文章《做大做强安庆职业技术学院,积极申办“安庆工学院”》。
 
  文中说到,作为省内化工重镇以及典型工业城市,安庆应该有资源、实力和需求打造一所以工科为特色的重点院校。“市政府在去年组建的安庆职业教育集团中,把安徽理工学校、安徽化工学校吸纳为成员学校,开展中高职办学对接,下一步争取把两校建设成为安庆职业技术学院的二级学院,从而实现两校由中专层次学校升格为专科层次学校”。依此思路可谓务实,第一,可以解决安徽理工学校、安徽化工学校两所中专院校面临的招生难的问题,当前九年义务教育的普及,以及普及高中的呼声越来越高,中专教育面临就业压力和招生困难双重挤压,生存空间势必极具缩小;第二,可以此培养专业对口人才,促进本地就业率提升,集团院校招生专业共计72个,其中对接和服务安庆首位产业专业48个,目标本地就业率50%以上;第三,尤为重要的是做大做强安庆职业技术学院,整合资源、助力安职升级本科院校。

  衡水职业技术学院

  2019年衡水市政府工作报告指出,制定加快发展职业教育的政策措施,抓好衡水职业技术学院交通运输学院混合所有制改革试点,筹建河北以岭工程学院,支持衡水铁路电气化学校升建高职院校。加快衡水学院向应用型本科院校转型,启动衡水职业技术学院申办本科层次职业院校。

  信阳航空职业学院

  2019年10月,信阳航空职业学院升本工作座谈会举行。尚朝阳市长强调,信阳航空职业学院升本工作是高校办学发展的趋势,是地方经济社会发展的需要,也是学院自身发展的需要。各级各部门要抓住机遇,全力支持学院工作,市委市政府、平桥区委区政府要成立工作专班,创造条件,全力支持学院升本工作;市直各相关单位要精心服务,在土地、资金等方面提供保障;学院自身要明确责任分工,细化工作任务,抓好校区建设、学科建设和教育质量提升等,为升本工作奠定坚实基础。

  刘品生理事长表示,信阳航空职业学院致力于航空事业发展,为航空发展培养更多技术技能型人才,争取能在“十四五”期间成为一所航空类本科高校。

  安徽医学高等专科学校

  1月16日,学校在图书馆大报告厅召开2020年教职工大会,校长郑为超释放学院升本信号,他强调,学校将2020年确定为“治理体系与治理能力建设年”,将谋划学校事业发展“十四五”规划、本科层次职业教育试点工作及附属医院建设,制定实施中国特色高水平职业学校(专业群)建设行动计划,进一步完善实施升本行动计划。

  济南幼儿师范高等专科学校


  学校指出,2020年为“十三五”规划收官之年,也是完成学校五年规划目标的决战之年。新年伊始,尽管遭遇了新冠肺炎的疫情,但我校教师的科研工作却迎难而上,4项教学科研项目近期通过省部级立项,取得了骄人成绩,为我校创优升本奠定了坚实基础。

  鹤壁汽车工程职业学院

  为深入贯彻落实河南省人民政府《关于支持鹤壁市建设高质量发展城市的指导意见》文件精神,鹤壁汽车工程职业学院将加快推进本科层次职业大学创建,并发布《关于加快推进本科层次职业大学创建助推我市建设高质量发展城市的若干措施》。

  措施强调将抓紧弥补升本短板。借助希望教育集团先进的办学理念、超前的办学模式和丰富的办学经验等优势,制订切实可行的创本工作方案,列出路线图、时间表和任务书,加快软硬件建设,全力以赴补齐各项短板,确保2020年9月前汽车工程学院各项办学条件达到本科层次职业大学设置标准,高质量迎接省教育厅、太阳成集团tyc评审专家来校实地考察评议。

  郑州黄河护理职业学院

  1月7日,郑州黄河护理职业学院召开第三届二次教职工代表暨全体教职工大会,会议详细阐述了学校2020年的工作要点,对2020年工作,目标明确,思路清晰,提出了2020年的工作任务和要求。纪委书记栾方炬强调,大家要以此次教职工大会为契机,凝心聚力,团结奋进,狠抓工作落实,为“十四五”期间升本而努力奋斗。

  福州软件职业技术学院

  2020年2月,福州软件职业技术学院官网发布关于成立升格本科层次职业教育试点学校工作领导小组的通知,为贯彻落实学院董事会在福州软件职业技术学院的基础上争取“十四五”规划期间升格为本科层次职业教育试点学校的精神,确保学院筹建福州数字职业技术大学各项工作顺利推进,决定成立福州软件职业技术学院升格本科层次职业教育试点学校工作领导小组和筹建本科层次职业教育试点学校工作办公室。
漯河医学高等专科学校

  3月5日,副省长霍金花等一行,到漯河医专调研指导学校疫情防控及开学筹备、“申本”工作。霍金花指出漯河是全省没有本科院校的五个地市之一,医学专业高层次人才培养事关全省人民健康,将漯河医专“申本”列入省高校设置“十四五”规划,全力支持,早日实现突破,填补漯河市空白。

  泉州华光职业学院

  泉州华光职业学院目前处于申报本科职业大学筹建阶段,目前已多次召开升本工作会议,院校领导也积极赴外校进行实地考察交流,旨在“取经问道”,进一步促进自身内涵建设,实现学院升格本科职业大学的跨越发展。

  泉州台商投资区管委会主任泉州华光职业学院升本领导小组组长刘志平强调,泉州华光职业学院升本是台商区的大事,是地方高等教育事业发展重要的组成部分,各相关部门要高度重视、统一思想、大力支持协助华光学院征地、迁坟和补办土地证房产证手续等工作。升本筹备会议要求区直相关部门和洛阳镇要互相协作、讲究诚信、贵在行动,在规定时间内,按要求落实完成工作,助推学院升本工作的顺利开展



 
(摘编自2020年3月17日《中国职业技术教育》)
友情链接
腾讯新闻 中国新闻网 搜狗 新浪 CMS系统 百度