各区、县人民政府,市人民政府各工作部门、各直属机构:
《西安市深化产教融合实施方案》已经市政府同意,现印发给你们,请认真组织实施。
西安市人民政府办公厅
2021年1月9日
西安市深化产教融合实施方案
为贯彻落实《国务院办公厅关于深化产教融合的若干意见》(国办发〔2017〕95号)和《陕西省人民政府办公厅关于深化产教融合的实施意见》(陕政办发〔2019〕26号)精神,进一步促进我市教育链、产业链、创新链有机衔接、深度融合,结合我市实际,制定如下实施方案。
一、工作目标
坚持“统筹协调、服务需求、优化结构、校企协同、合作育人”的基本原则,充分发挥西安市产业和教育资源优势,加强政府统筹规划,引导企业主动参与,深化教育创新改革,加快推动产教深度融合。力争到2023年,培育13个产教融合型企业,建设20个产教融合实训基地,打造13个市级职业教育集团(联盟),开设40个产教融合型重点专业,建设75个政产学研用协同育人项目。到2025年,教育和产业统筹协调发展的格局基本形成,体制机制创新取得新突破,产教融合发展迈上新台阶。
二、主要任务
(一)构建产教融合发展新格局
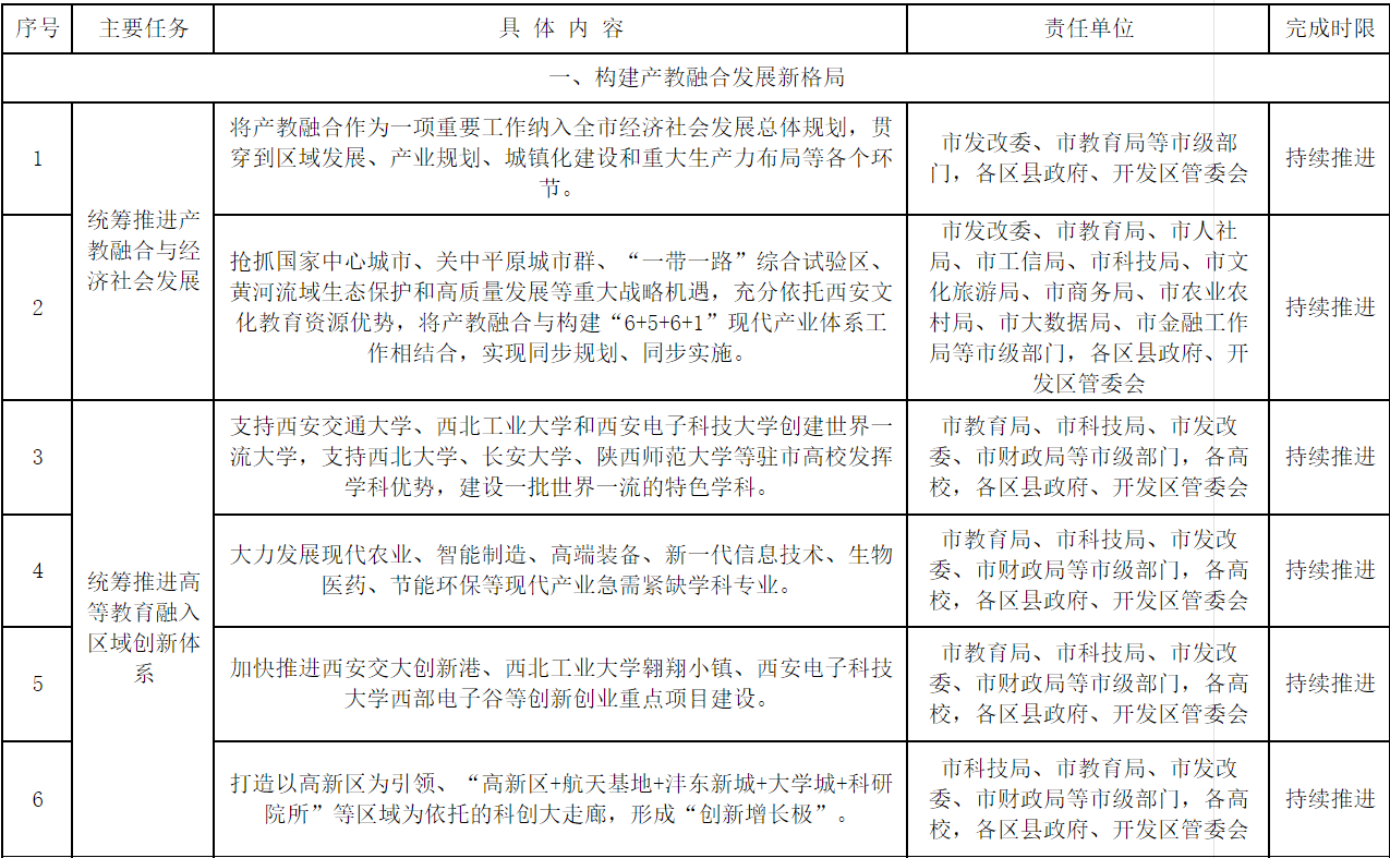
1.统筹推进产教融合与经济社会发展。将产教融合作为一项重要工作纳入全市经济社会发展总体规划,贯穿到区域发展、产业规划、城镇化建设和重大生产力布局等各个环节。抢抓国家中心城市、关中平原城市群、“一带一路”综合试验区、黄河流域生态保护和高质量发展等重大战略机遇,充分依托西安文化教育资源优势,将产教融合与构建“6+5+6+1”现代产业体系工作相结合,实现同步规划、同步实施。(市发改委、市教育局、市人社局、市工信局、市科技局、市文化旅游局、市住建局、市商务局、市农业农村局、市大数据局、市金融工作局等市级部门,各区县政府、开发区管委会按职责分工负责)
2.统筹推进高等教育融入区域创新体系。支持西安交通大学、西北工业大学和西安电子科技大学创建世界一流大学,支持西北大学、长安大学、陕西师范大学等驻市高校发挥学科优势,建设一批世界一流的特色学科。大力发展现代农业、智能制造、高端装备、新一代信息技术、生物医药、节能环保等现代产业急需紧缺学科专业。加快推进西安交大创新港、西北工业大学翱翔小镇、西安电子科技大学西部电子谷等创新创业重点项目建设。打造以高新区为引领、“高新区+航天基地+沣东新城+大学城+科研院所”等区域为依托的科创大走廊,形成“创新增长极”。(市教育局、市科技局、市人社局、市发改委、市财政局等市级部门,各高校,各区县政府、开发区管委会按职责分工负责)
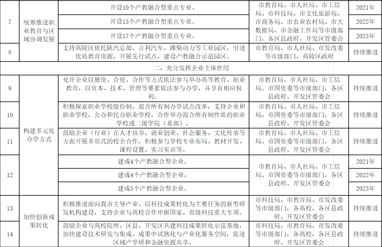
3.统筹推进职业教育与区域协调发展。依托“一核三带一通道多板块”产业空间布局,引导教育资源向产业聚集区流动,专业设置向产业门类看齐。逐步完善职业教育布局,在中心城区,重点发展现代服务业、新经济与新技术等学科专业;在近郊区县,重点发展现代农业、乡村振兴、区域经济等学科专业;在开发区,重点发展现代制造业、高科技、信息技术等学科专业。积极探索职业教育与区域发展新模式,支持高陵区依托陕汽总部、吉利汽车、潍柴动力等工业园区,引进优质教育资源,开展先行试点,建设产教融合示范园区,促进城乡一体化发展。(市教育局、市发改委、市人社局、市工信局、市科技局、市文化旅游局、市商务局、市农业农村局、市大数据局、市金融工作局等市级部门,各区县政府、开发区管委会按职责分工负责)
(二)充分发挥企业主体作用
4.构建多元化办学方式。允许企业以独资、合资、合作等方式依法参与举办高等教育、职业教育,以资本、技术、管理等要素依法参与办学,并享有相应权利。积极探索职业学校股份制、混合所有制办学试点改革,支持企业和职业学校,公办和民办职业学校,合作举办混合所有制性质的职业学校或二级学院(系部)。鼓励企业(行业)在人才培养、就业创业、社会服务、文化传承等方面开展多形式的校企合作,积极参与学校专业布局、教材开发、课程设置、实习实训等。(市教育局、市人社局、市工信局、市国资委等市级部门,各区县政府、开发区管委会按职责分工负责)
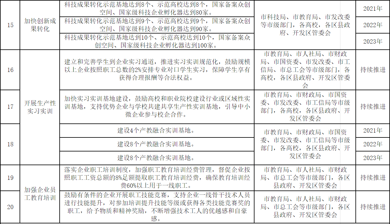
5.加快创新成果转化。积极推进面向我市主导产业、以科技成果转化为主要任务的新型研发机构建设。支持企业与高校合作申报国家、省级科技重大专项。鼓励企业积极参与高校院所、区县、开发区科技成果转化示范高校、示范基地建设,加快建设技术研发与集成、成果中试熟化与产业化服务空间,促进区域产学研和金融资源共享。到2023年,建成科技成果转化示范基地10个、示范高校10家,国家备案众创空间、国家级科技企业孵化器100家。(市科技局、市教育局、市发改委等市级部门,各高校,各区县政府、开发区管委会按职责分工负责)
6.开展生产性实习实训。建立和完善学生到企业实习通道,推进实习实训规范化,鼓励规模以上企业按照职工总数的2%安排专业对口学生实习,保障学生享有获得合理报酬等合法权益。加快实习实训基地建设,鼓励高校和职业院校建设行业或区域性实训基地,支持优势企业与学校共建共享生产性实训基地,引导中小微企业参与校企合作。到2023年,建成20个高质量专业化产教融合实训基地。(市教育局、市人社局、市财政局、市国资委、市发改委、市工信局、市总工会等市级部门,各高校,各区县政府、开发区管委会按职责分工负责)
7.加强企业员工教育培训。落实企业职工培训制度,加强职工教育培训经费管理,督促企业按照职工工资总额的8%足额提取职工教育培训经费,确保教育培训经费60%以上用于一线职工。鼓励有条件的企业开展职工技能竞赛,支持企业一线骨干技术人员进行技能提升,对参加培训提升技能等级或获得各类技能竞赛奖的职工,给予物质和精神奖励,不断增强技术工人的优越感和自豪感。(市教育局、市人社局、市财政局、市总工会等市级部门,各区县政府、开发区管委会按职责分工负责)
(三)加快产教融合育人创新
8.将劳动实践融入素质教育。加强学校劳动教育,拓展校外劳动实践体验,组织开展劳动教育日、劳动教育周等活动。将培育工匠精神纳入人才培养方案,建立健全德技并修、工学结合的育人机制。广泛开展职业教育劳模大讲坛、劳模进校园等活动,大力弘扬劳模精神、工匠精神。鼓励企业、院校建设职业体验中心,开展职业启蒙、职业体验教学,并积极向普通中小学、高校、市民开放。到2023年,建设120个职业体验中心。(市教育局、市人社局、市总工会等市级部门,各区县政府、开发区管委会按职责分工负责)
9.推进产教融合协同育人。推动高校差别化、分类发展,深化产教融合专业学位研究生培养模式创新改革,开展技能人才培训,逐步提高应用型人才培养比重。全面推行职业院校现代学徒制、企业新型学徒制,进一步完善学徒制政策、标准、信用制度等。探索订单合作、工学交替模式培养育人,形成可复制经验向全市推广。鼓励开展本科层次职业教育试点。支持校企共同参与“1+X”证书制度试点。(市教育局、市人社局等市级部门,各高校,各区县政府、开发区管委会按职责分工负责)
10.创新教育培训服务供给。鼓励区县、开发区建设区域技术技能培训中心,大力开展开放性、非学历社会培训。大力支持“互联网+教育培训”发展,鼓励教育培训机构、行业企业联合开发优质教育资源,推出形式多样的产业技术课程和职业培训包,建立培训包交易制度,支持和鼓励政府、高校和企业购买职业教育培训服务。探索开展高校和行业企业课程学分转换互认,实施基于产教融合组织共同标准的校企课程学分转换互认制度。(市人社局、市教育局等市级部门,各高校,各区县政府、开发区管委会按职责分工负责)
(四)深化产教融合人才培养
11.深入落实考试招生制度。鼓励开展中高职、高职与本科以及中职与本科一体化人才培养试点,促进各类型人才的衔接贯通。落实职教高考制度,加大技术技能测试比重,完善“文化素质+职业技能”的考试招生办法。保持普通高中和中等职业学校招生规模大体相当,取消高等学校招收职业教育毕业生比例限制。支持企业与高等学校、职业学校开展定向招生、定向培养。推进技工院校招生录取纳入到全市中招平台。(市教育局、市人社局等市级部门,各高校,各区县政府、开发区管委会按职责分工负责)
12.加快学校治理结构改革。全面落实“一章八制”“管办评”分离等改革措施,推动学校优化内部治理,下移管理重心和学术权力,逐步扩大学校一线教学科研机构在专业设置、人事管理、教师评聘、收入分配等方面的自主权,积极发展跨学科、跨专业教学和科研组织。建立健全职业学校和高等学校理事会制度,鼓励和支持行业企业、科研院所、社会组织等参与组建学校理(董)事会、产业学院理事会、专业建设委员会等产学研协同治理组织。(市教育局、市人社局、市财政局等市级部门按职责分工负责)
13.加强产教融合师资队伍建设。制定符合产教融合特点的教师、企业职工资格标准和专业技术职务(职称)评聘办法、评价体系,完善“双师型”教师认定标准和办法,建立产教融合型教师队伍人才信息库。鼓励企业、职业学校和高校安排人员交流、挂职。加大对参与产教融合的科研、教师等人员,在专利权、著作权等知识产权方面的激励力度。高校、职业院校教师依法取得与教学科研相关的社会服务产生的净收入不纳入学校工资总额基数。院校通过校企合作、技术服务、社会培训等所得收入的50%可用于进行绩效分配,不列入绩效总量,其余50%可用于院校公用经费。(市教育局、市人社局、市科技局、市财政局等市级部门按职责分工负责)
三、政策支持
14.实施产教融合重点工程。健全完善产教融合政策体系,开展课题研究,争取示范试点,对示范试点单位在政策优惠、推荐支持、经验宣传等方面给予大力支持。建立产教融合项目库,加快发展产教融合项目,在项目立项、土地征用、资金申报等环节开辟绿色通道,优先给予安排。加大政府投入力度,对中央和省级财政资金支持的产教融合项目,市级财政给予优先配套。制定产教融合型企业、学校、专业、基地认证标准和评价办法,开展认证评价,建立认证目录,对通过认证的予以奖励、授牌,并向社会推介。(市发改委、市教育局、市人社局、市资源规划局、市财政局等市级部门按职责分工负责)
15.加大财税用地政策保障。对开展新型学徒制培训的企业,按照政策规定给予培训补贴。对产教融合型试点企业,按规定可按投资总额30%的比例,抵免当年应缴教育费附加和地方教育附加。允许按规定将企业职工教育经费支出和学生在企业实习期间的报酬在计算企业所得税应纳税所得额时扣除。企业投资或与政府合作建设职业学校、高等学校的建设用地,按教育用地管理,符合《划拨用地目录》的,可通过划拨方式供地,鼓励企业自愿以出让、租赁方式取得土地。(市财政局、市税务局、市人社局、市教育局、市资源规划局等市级部门按职责分工负责)
16.强化金融支持。落实国家、省、市金融政策,鼓励金融机构按照风险可控、商业可持续原则支持产教融合项目。积极争取和利用国际金融组织、外国政府贷款,支持我市产教融合项目。鼓励银行业金融机构创新服务模式,开发适合产教融合项目特点的多元化融资品种,做好政府与社会资本合作模式的配套金融服务。支持符合条件的企业在资本市场进行股权融资。加快发展学生实习责任保险和人身意外伤害保险,鼓励保险公司对现代学徒制、企业新型学徒制保险确定专门费率。(市金融工作局、市教育局、市财政局、市发改委等市级部门按职责分工负责)
四、保障措施
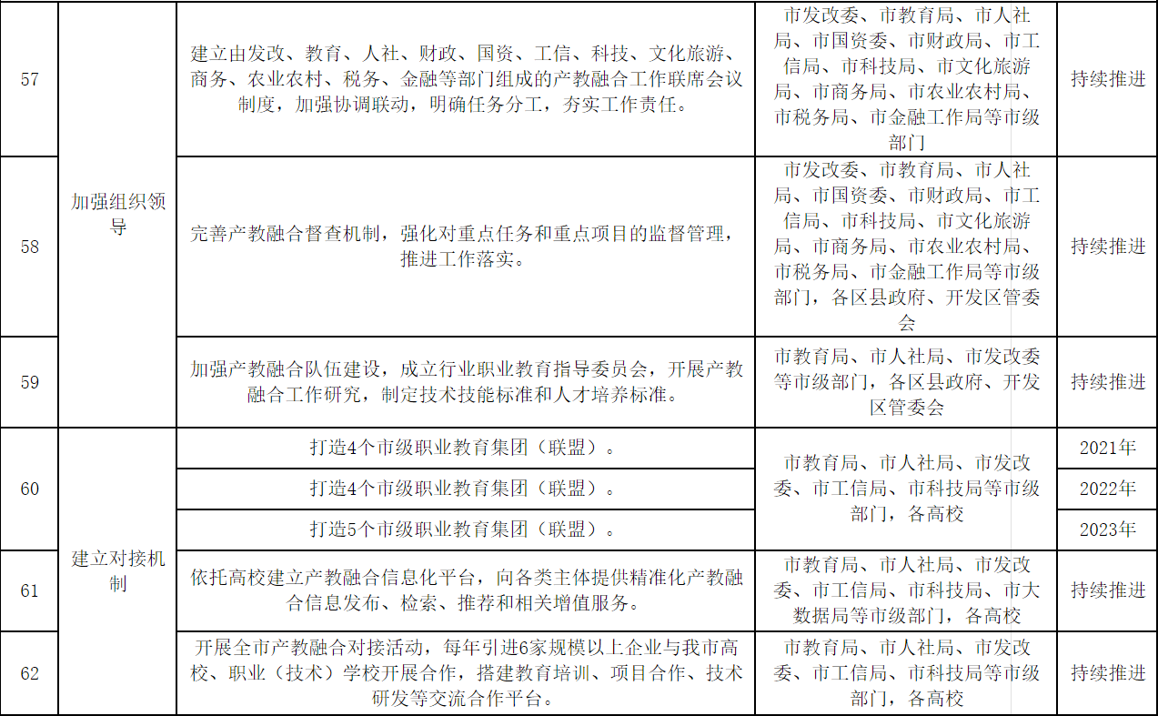
17.加强组织领导。建立由发改、教育、人社、财政、国资、工信、科技、文化旅游、住建、商务、农业农村、税务、金融等部门组成的产教融合工作联席会议制度,加强协调联动,明确任务分工,夯实工作责任。完善产教融合督查机制,强化对重点任务和重点项目的监督管理,推进工作落实。加强产教融合队伍建设,成立行业职业教育指导委员会,开展产教融合工作研究,制定技术技能标准和人才培养标准。(市发改委、市教育局、市人社局、市国资委、市财政局、市工信局、市科技局、市文化旅游局、市商务局、市农业农村局、市税务局、市金融工作局等市级部门,各区县政府、开发区管委会按职责分工负责)
18.建立对接机制。引导行业龙头企业联合高校、行业等组建职业教育集团(联盟),加强各成员单位在人才培养、教学科研、技能鉴定、技术研发等方面的交流合作。依托高校建立产教融合信息化平台,向各类主体提供精准化产教融合信息发布、检索、推荐和相关增值服务。开展全市产教融合对接活动,每年引进6家规模以上企业与我市高校、职业(技术)学校开展合作,搭建教育培训、项目合作、技术研发等交流合作平台。(市教育局、市人社局、市发改委、市工信局、市科技局、市大数据局等市级部门,各高校按职责分工负责)
19.加强交流合作。鼓励高校、职业院校“走出去”,积极参与配合“一带一路”建设,支持职业教育、高等教育学校开展多种形式的中外合作办学,鼓励学校引进海外高层次人才和优质教育资源并深度整合,开发符合我市特点的国际化人才培养模式。鼓励市内学校与中外院校和企业结对,培养符合国际标准的各类人才。充分利用国内和国际两个教育市场,不断优化职业教育资源和要素,创建试点经验及研究成果合作交流平台。(市教育局、市人社局等市级部门,各高校按职责分工负责)
20.营造良好氛围。加强舆论宣传和政策引导,广泛宣传产教融合最新政策,积极开展对接推广活动,在全市形成学校主动服务经济发展、企业重视“投资于人”的普遍共识。及时总结和梳理产教融合先进典型和经验做法,争取在全国进行推广。大力宣扬我市创新型人才、技术技能人才和高素质劳动者的先进事迹,组织开展先进典型进校园、进企业等活动,努力营造全社会充分理解、积极支持、主动参与产教融合的良好氛围。(市委宣传部、市人社局、市教育局等市级部门按职责分工负责)
深化产教融合工作任务分解表

(摘编自2021年1月12日《西安市人民政府办公厅》)