******中国·太阳成集团tyc9728(股份有限公司)-Official Website
太阳成集团tyc
当前位置: 网站首页 >> 职教动态 >> 正文

2018年职业教育国家级教学成果奖获奖名单出炉

来源: 高等职业教育研究所   日期:2019年01月11日 21:47  点击:  属于:职教动态
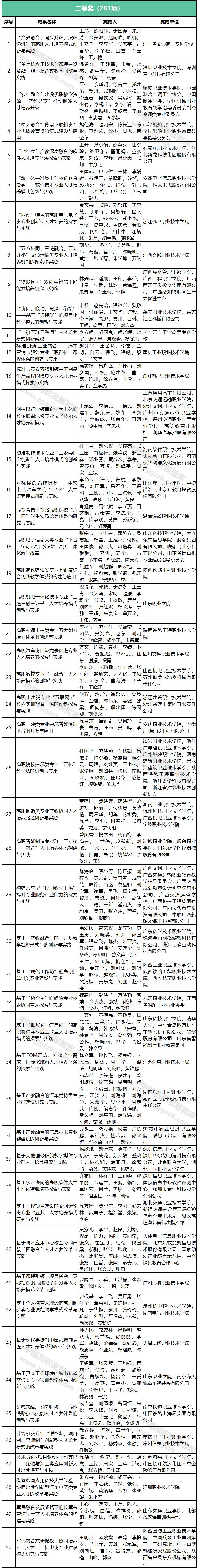
  近日,太阳成集团tyc正式公布了2018年国家级教学成果奖获奖项目名单,职业教育共有451个项目获奖,高职项目共计294项。其中特等奖1项,一等奖32项,二等奖261项。

  与2018年国家教学成果奖公示名单相比,高职类项目二等奖有一项未能通过公示,来自黑龙江省《“一体化、颗粒化、个性化”建筑设备类专业集群在线开放资源的建设与应用》项目。

  从高职组全部获奖项目来看,深圳职业技术学院以第一完成单位完成的项目获奖数最多,共有5项,包括1项特等奖、1项一等奖和3项二等奖。陕西工业职业技术学院、广州番禺职业技术学院、滨州职业学院、山东商业职业技术学院以第一完成单位完成的项目各有4项获奖。

  高职院校获奖数统计如下:(仅统计各高职院校以第一完成单位获奖项目)
 
 
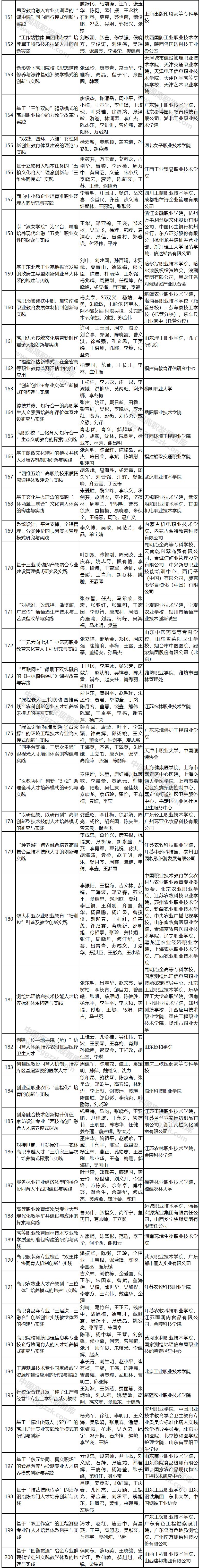
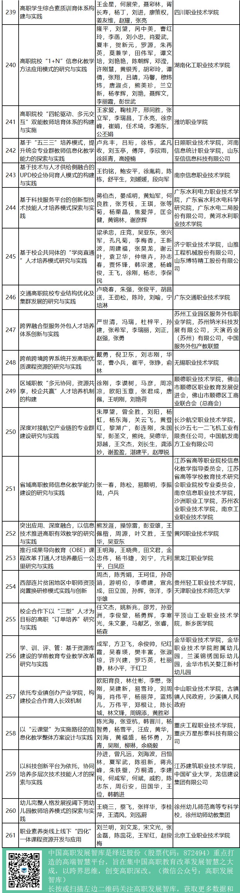
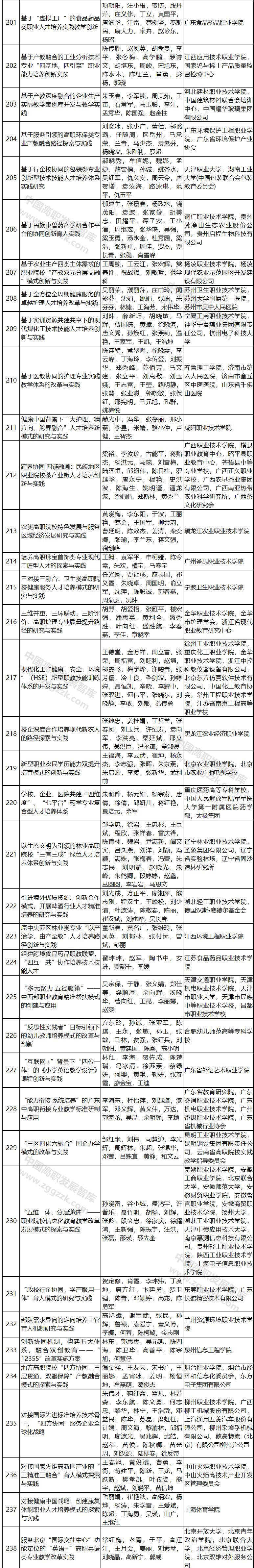
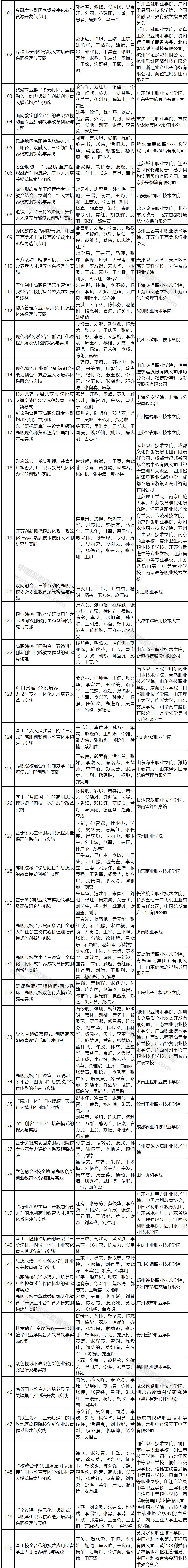
  高职294项获奖成果详细名单:
 

  原文链接:https://mp.weixin.qq.com/s/78drLofFB_sg6xWV3rpQIg

 
(摘编自2019年1月4日《  高职发展智库  》)
友情链接
腾讯新闻 中国新闻网 搜狗 新浪 CMS系统 百度