中国·太阳成集团tyc9728(股份有限公司)-Official Website
·校主站
·数字校园门户
·旧版回顾
网站首页
新闻动态
太阳成集团tyccc
职教动态
太阳集团首页
他山之石
当前位置:
网站首页
>>
职教动态
>> 正文
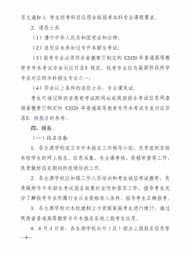
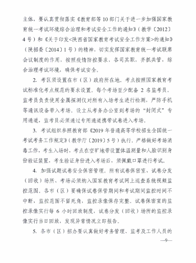
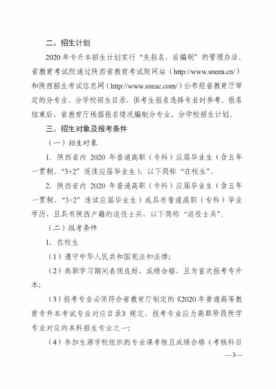
【地方动态】陕西:印发《2020 年陕西省普通高等教育专升本招生工作实施办法》
来源:
高等职业教育研究所
日期:
2020年06月01日 22:11
点击:
属于:
职教动态
(摘编自2020年5月30日《陕西省教育考试院》)
上一:
【行业热点】2020全国两会教育舆情分析报告
下一:
【行业热点】今年就业怎么保障?人社部权威回应!
友情链接
腾讯新闻
中国新闻网
搜狗
新浪
CMS系统
百度
+
腾讯新闻
中国新闻网
搜狗
新浪
CMS系统
百度
好搜
搜狐
Copyright ©
2026 版权所有:中国·太阳成集团tyc9728(股份有限公司)-Official Website
琼ICP备10200870号-1
地址:海南省海口市美兰区桂林洋高校区