******中国·太阳成集团tyc9728(股份有限公司)-Official Website
太阳成集团tyc
当前位置: 网站首页 >> 太阳集团首页 >> 正文

唐瑗彬 石伟平:教育信息化2.0时代的职业院校教师专业发展路径研究

来源: 高等职业教育研究所   日期:2020年09月14日 21:51  点击:  属于:太阳集团首页
  现代先进的智能设备、智能系统和智能技术改变我们的产业业态,“互联网+教育”为教育提供了前所未有的机遇,产生了新的教育方法和学习教学策略,服务于校内和远程学习。职业院校教师在新时代需要重新定位自身专业发展目标与角色,通过信息技术手段,作为学习促进者、反思实践者、技术创新者、终身学习者等角色,实现专业发展以推动实现培养复合型高技能创新性人才的培养目标。以职业教师专业标准与信息化2.0时代特点为基础明确职业院校教师专业发展的重点内容,进而构建新时代职业院校教师个体专业发展路径,为“双师型”教师个体成长和“双师型”教学团队建设提供技术思路。

  一、教育信息化2.0时代职校教师专业发展的政策解读

  现代先进的智能设备、智能系统和智能技术的产生和应用为教育提供了前所未有的机遇,也因此产生了新的学习方法和教学策略用以服务于不同学习形态的学习者。太阳成集团tyc印发的《教育信息化2.0行动计划》指出到 2022 年基本实现“三全两高一大”,即教学应用覆盖全体教师、学习应用覆盖全体适龄学生、数字校园建设覆盖全体学校、信息应用水平和师生信息素养普遍提高,建成“互联网 + 教育”大平台,构建“互联网 + ”条件下的人才培养新模式。因此,在新时代下如何借助信息技术创设以“学习者为中心”的教育生态值得思考。我国高度重视教育信息化,然而在职业教育领域,信息技术充分支持学习方式变革的势态还未形成,与职业、教育、工作、学习深度融合的效能还未充分显现。从职业特性来看,职业院校的教师不是“一般的”教师,除了教授文化课程或通识课程以外,还有大量的专业课,包括专业基础课、专业实践课与职业体验课程。需要同时具备教师素养、专业知识、专业技能、专业实践能力,即所谓的双师素养。因此,信息化时代不但需要职业院校教师具备适应产业发展的专业知识与实践能力,还需要教师合理地运用教育技术实现学生多元化学习需求。透过教师专业发展(Professional Development),提升专业知能。即教育者在职业生涯中,调整自己的教学以达到学生需求之过程。教育信息化2.0时代的教师专业发展是职业教育质量和水平提高的直接决定因素,是教师能力提升的关键。

  (一)育人目标的变化需要教师提升专业知能

  2019年5月OECD发布了《2019年技能展望:在数字世界中发展》(OECD:Skill Outlook-Thriving in a Digital World),报告指出目前全球出现了技能人才需求存在中级技能人才过剩,高级与初级技能人才短缺的两极化的结构性矛盾;以领导力、适应能力为代表的软实力、ICT(Information Communications Technology)专业技能等认知技能需求占据中心地位,拥有跨部门技能、横向技能等通用能力成为技能人才制胜的关键。2019年10月相继印发《中等职业学校公共基础课程方案》,强调立德树人的根本任务,体现德智体美劳全面发展的培养目标要求,体现新知识、新技术,凝聚学科的核心素养的培养,强调学生信息素养的提升。2019年国务院《政府工作报告》提出高职扩招100万人,一大批非传统生源进入高职,包括中职毕业生、高考落榜生、退役军人、退役运动员、下岗职工、农民工、残疾人,生源的多元化,也导致高职形态发生重大变化。要求各地方政府和职业院校根据职业教育人才培养的类型差异建立分层分类的“双师型”教师培养培训机制,助推职业教育教师专业化发展。育人目标的改变也呼唤教师能力的更迭,需要透过教师专业发展得以实现。

  (二)教育信息化需要教师提升信息化教学能力

由北京师范大学智慧学习研究院发布的《2018中国职业教育技术展望:地平线项目报告》确定了职业教育领域技术方面的12项重要技术,即立体化教材、虚拟现实、增强现实、混合现实技术、云计算、学习分析及适应性学习、人工智能等,强调教育技术能够促进更加行之有效的教学与学习方案的诞生。研究表明,信息化教学有利于发展学生的高阶思维。职业院校教师作为网络“移民”需合理使用现代教育技术,开展信息化教学,激发学生的学习兴趣,提高课堂教学效能。这场学习的革命应该从关注传统教学模式、教学方法创新到关注合理运用教育技术开展线上线下混合学习,有效开展教学过程监测、学情分析、学业水平诊断和学习资源供给,推进信息技术与教育教学融合创新。信息化教学能力将是职业院校教师最重要的核心能力之一。

  (三)教师结构的变化需构建分层分类的培养培训体系

  《国家职业教育改革实施方案》(以下简称“职教20条”)提出自2019年起,职业院校、应用型本科高校专业教师原则上从具有3年以上企业工作经历并具有高职以上学历的人员中公开招聘。建立健全职业院校自主聘任兼职教师的办法,推动企业人才与职校教师双向流动。意味着职业院校教师结构将会产生变化,由企业技术人员与“双师型”职业技术师范专业毕业生共同组成,对于不同的教师来源其专业发展需要关注的重点内容与发展的能力是不同的,如企业技术人员在入职后需要加强其教育教学能力,了解如何开展实践教学;职教师资毕业生需要加强其专业技能与实践能力,更好地开展专业教学。因此,建立分层分类的教师专业发展体系是建立职业院校双师结构与双师素质兼顾的专业教学团队需要,更是教育信息化2.0时代的要求。

  二、职业院校教师专业发展的文献综述与理论内涵

  功能主义者强调教师专业发展应包括知识、技能伦理道德维度的发展,强调终身学习与成长, 是职前培养、新任教师培养和在职培训,直至结束教职为止的整个过程。国外教师专业化理念的研究基本上都包含了职前、在职和职后的整体的教师专业发展阶段,对教师需要具备的道德、知识和技能也做了较为明确的要求。对于教师专业发展途径具有借鉴意义的是美国的教师专业发展学校和英国的校本教师培训,前者覆盖教师专业发展全阶段,后者注重教师职后发展。随着教师专业发展研究的深入,其发展模式也由“过程—结果”型被动式接受专家学者知识经验的专业化发展范式转向“反思实践者”型积极主动式的教师个体专业发展范式。“反思实践者”型教师专业发展提倡教师在以参与、反思和行动为特征的行动研究中实现专业发展。

  我国职业院校教师专业发展目前处于中等水平。教师个人专业发展存在专业知识和能力较弱,支持环境需完善,职业心理体验亟待改善等问题;教师团队存在专业化水平偏低,尤其是同时具备理论教学和实践教学能力的“双师型”教师和教学团队短缺。促进职业教师专业发展的范式大多数依然是“过程—结果”型的,导致途径上则较为局限,主要是由承担职前培养的师范院校和职后培训的大学教育机构开展有计划的培训与学习,忽视了教师在专业发展中的主体地位,容易出现教师岗位需求与培训内容脱节的问题,缺乏个性化的指导,收效甚微。因此,有必要改革现有的教师专业发展路径,确立教师个体在专业发展中的主体地位,重视教师专业发展的参与、实践与反思的作用。

  教育信息化2.0时代,职业院校教师专业发展一方面,需考虑的是产业升级对于教师知能提出的新要求;另一方面,需思考教育信息化对教师专业发展的影响。目前,关于国内外关于信息化环境下的教师专业发展研究存在职业院校教师研究缺乏、教师专业发展实践以关注全体层面教师专业发展为主,缺乏对区域层面及教师个体层面专业发展的研究。在信息化环境下,以信息技术应用为引领的教学融合创新成为教师专业发展的新内容。借助信息技术手段可有效促进教师个体专业发展,提升职业院校教师应对新时代的知能,进而实现职业院校教师队伍整体专业化发展成为研究的热点。

  三、教育信息化2.0时代的职业院校教师专业发展的理念目标、角色定位、发展内容

  (一)理念目标

  教师专业发展强调教师个体的、内在的专业性的提高,是教师的专业成长或教师内在专业结构的不断更新、演进和丰富的过程。《卓越教师计划2.0计划》提出教师专业教育的目标就是培养造就一批教育情怀深厚、专业基础扎实、勇于创新教学、善于综合育人和具有终身学习发展能力的高素质专业化创新型教师。引入“骨干教师”“卓越教师”“教育家型教师”等教师类型,体现了教师专业发展的阶段性目标。职教20条明确了职业教育中教师专业发展的基本要求,是需同时具备理论教学和实践教学能力的“双师型”教师。《深化新时代职业教育“双师型”教师队伍建设改革实施方案》中突出“双师型”教师个体成长和“双师型”教学团队建设相结合,提高教师教育教学能力和专业实践能力。处于信息化2.0时代的“双师型”教师专业发展需重点借助智能教育技术,反思技术与教育教学的深度融合。

  就教师团队而言,需要结合信息技术建成一支师德高尚、技艺精湛、专兼结合、充满活力的高素质“双师型”教师队伍。就教师个体而言,需要借助信息技术不断提升自身教育教学能力和专业实践能力以更好地发展成双师素质教师,只有谋求教师个体发展才能推动教师团队整体发展。随着智能时代的到来,岗位内部与外部的界限越来越模糊,固定的专业能力逐渐演化为低阶能力。职业院校教师一方面需要了解产业发展动态,运用信息技术提升自身专业知能;另一方面作为“技术移民”需要不断适应信息化环境下对于教师能力提出的新的要求和挑战,借助信息技术手段培养技术技能型人才。因此,教育信息化2.0时代的职业院校教师专业发展的理念目标应该是借助信息技术发展自身专业知能,并将自身积累的教育智慧通过信息技术教导提升学生学习力,与他人沟通、协作,激发创新活力的能力。即借助技术将教育智慧作用于教师与学生间意义的生成、情感的熏陶与价值的建构,进而促成学生成长,促进学生高阶能力的发展,实现技能人才在横向能力上的拓展,纵向能力上的延伸,培养复合型高技能创新性人才。

  (二)角色定位

  人工智能技术对教师发展的真正意义,不是让教师的工作变成傻瓜式的,而是解放教师的脑力,让教师投入更复杂的教学组织和决策。有学者从不同角度分析了未来教师的角色与素养。认为教师是学生学习过程的领航员、学生学习的评估者、学习情境的创设者、学生发展的交流者、学习资源的开发者和专业成长的自主学习者,同时必须具备更高更全面的专业素养,包括研究素养、创新素养、跨学科素养、信息素养等。科技素养、数据素养和人文素养是制胜未来的关键。祝智庭和魏非又将教师在智慧教育中的角色定义为:培养学生高阶思维能力的思维教学设计师、实践创客教育的教练员、具备高数据素养的学情分析师和具备发展自身能力的学习冰山潜航员。有学者认为“双师型”教师要从传统的技术“消费者”成为技术“生产者”。通过对职业院校教师的工作任务与特点进行分析,归纳其角色为学习促进者、反思实践者、技术创新者与终身学习者。其中,学习促进者与反思实践者是信息化环境下教师的共同属性,而技术创新者与终身学习者是职业教育教师特有的属性。

  1.学习促进者

  教育信息化2.0时代,通过人工智能、大数据、虚拟现实等新技术可有效开展教学过程监测、学情分析、学业水平诊断和学习资源供给,推进信息技术与教育教学融合创新。学习将以学生为中心,学生在学习活动中处于主体地位,教师利用信息技术进行差异化教学,根据智能教学系统生成个性化学习方案,自主选择学习内容,安排学习进度,开展小组合作学习等。通过感知、跟踪、收集学生学习过程的行为数据,动态了解学生状况,并根据个人能力和需求,选择最合适的内容推送给学习者;通过调整教学进度并优化教学组织方式,确保学生的学习内容最大限度地符合他们的能力和需求,从而最有效地促进学习。教师应更加关注学生的认知特点,由传统的知识和技能的培养转变为面对大数据的信息处理能力培养,着重通过多样的教学活动和实践过程将能力培养与知识获得结合起来,促进学生认知和非认知能力的养成,培养创造力,改进沟通力和增强学习力,更好地培养复合型高技术技能型人才。

  2.反思实践者

  范梅南学者指出,教育学是具有反思性的活动,教师必须具备反思能力以更好地实施教学行动,通过反思更好地与学生相处。因此,在教育活动中特别注重反思。反思能力的形成应该在教师职业能力培养过程中多次地训练,反思水平的提高会让教师更具有智慧,为实施教育行动奠定基础。

  在具体的教育实践中,教师通过不断反思与追问教育主体、教育对象、教育内容与教育方法之间的适切性,在把握教育确定性的同时能够超越人工智能而直面教育教学的不确定性,把更多的时间和精力放在关注学生的心理成长和综合素质提高层面上,给予学生更多的人文关怀,努力成为学生“心智的激励唤醒者”和“精神导师”,真正教给学生 “义理之学” 与 “性命之学”,培养 “经世致用”之才,职业院校教师通过反思,更新教育教学理念,运用信息化教学手段提升理实一体化教学质量,以提高教学质量为目的教学研究,如人才培养方案完善、精品课程开发、教学团队建设、教学方法创新,实现自身教研能力进阶,不断向专业高层次人才和领军人物迈进,更好地提升学生的人文素养与创新能力。

  3.技术创新者

  职业院校教师可通过虚拟仿真技术提升教学效果,增强学生参与学习与实践的兴趣,培养学生应对未来人工智能时代的数字能力,发展学生高阶思维。通过不断反思技术对于课程的影响,实现信息技术与教学的深度融合的同时,作为教育技术的运用者,深入分析技术对于理实一体化教学的促进作用,规避技术手段使用使学生专注力分散、传播不良价值观的弊端,科学合理地设计教学,进而创造性地使用数字技术培养职校学生信息化素养与创新能力,推动教育技术的发展;可通过企业工程技术人员、高技能人才和职业院校教师的双向流动,与到职业院校担任兼职教师的技术技能大师联合开展技术服务、技术成果转化等工作,联合参与国家重大工程项目,共同就企业员工培训、课程开发、实践教学等方面开展深度合作。推动教师立足行业企业,开展科学研究,服务企业技术升级和产品研发。

  4.终身学习者

  职教20条强调职业教育应该与终身教育对接,强调围绕现代农业、先进制造业、现代服务业、战略性新兴产业,推动职业院校在技术技能人才紧缺领域大力开展职业培训。终身教育使学历教育与职业培训相互融通,很大程度上改变教师职业的传统角色和职责。未来的教师应当具备适应21世纪新挑战的终身学习的能力。人工智能、互联网、大数据、云计算等现代信息技术不仅改变着我们生活方式,也在改变我们的产业业态,进而对职业院校专业人才培养规格、课程结构、教学内容、教学模式产生重大的影响;高职扩招100万人导致更多应届高中毕业生和退役军人、下岗职工、农民工参与高职学习,意味着其生源结构、教学内容、教学方式、评价方式将产生重大变化,要求职业院校教师的专业技能、专业教育教学能力的更新比任何一种教育类型的教师都要快。强调教师要具有终身学习意识、学习能力,发展对不同类型学生诉求的关注,深化课程改革,增强实训内容;要适应“互联网+职业教育”发展需求,运用现代信息技术改进教学方式方法,推进虚拟工厂等网络学习空间广泛应用与建设;要通过企业轮训、国外研修访学,接轨行业,不断提升自身专业技能;通过教研活动不断提升其专业教学能力与教学研究能力,发展自身终身学习能力,顺应技术发展对于教师能力更新的要求,实现教师角色转换,更好地完成社会赋予教师的使命。

  (三)信息化2.0时代职业院校教师专业发展的重点内容

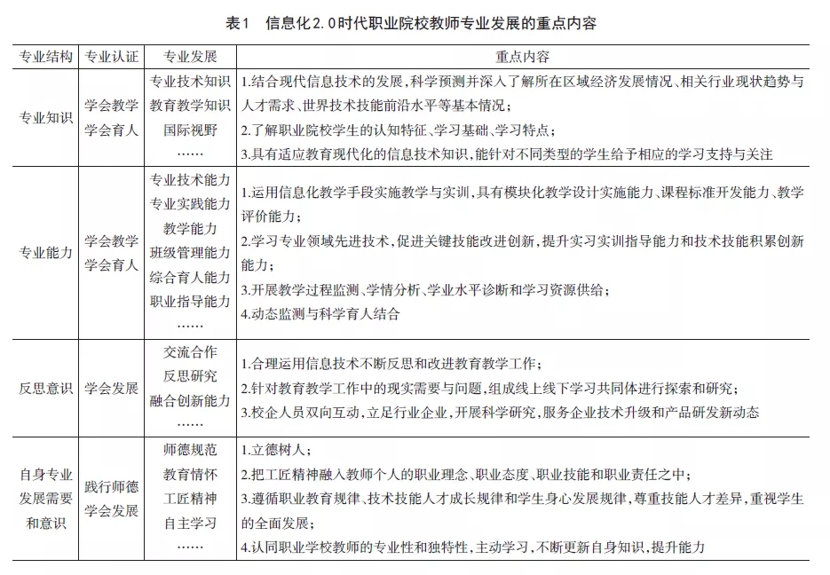
  从教师专业结构来看,教师专业发展有不同侧面,主要包括专业知识、专业能力、反思意识,以及自身专业发展需要和意识等方面的发展。根据《职业技术师范教育专业认证标准》对于职教师范生的毕业标准了解职业院校教师基本标准,可从践行师德、学会教学、学会育人、学会发展等维度了解“双师型”教师知识与能力发展的要求。参考《中等职业学校教师专业标准》中的专业理念与师德、专业知识、专业能力三大维度和15项能力领域,了解职业院校教师专业发展的内容,结合教育信息化对于教师提出的新要求,拟合出教育信息化2.0时代职业教师专业发展的重点内容(表1)。
 

  1.专业知识重点发展内容

  教育信息化2.0时代,要求职业院校专业教师更新专业技术知识和教育教学知识。一方面需要重点发展的内容是预测学生将来要从事的职业(岗位)、岗位标准、对接岗位标准更新专业教学标准、专业人才培养方案、课程标准、教学内容;另一方面高职扩招造成的生源多元,需要职业院校教师同时掌握青少年与成人学习的特点与规律,以更好地设计教学内容与形式。因此,就专业知识方面需要重点发展以下三方面的内容:①结合现代信息技术的发展,科学预测并深入了解所在区域经济发展情况、相关行业现状趋势与人才需求、世界技术技能前沿水平等基本情况;②了解职业院校不同类型学生的认知特征、学习基础、学习特点;③具有适应教育现代化的信息技术知识,能针对不同类型的学生给予相应的学习支持与关注。

  2.专业能力重点发展内容

  根据《职业技术师范教育专业认证标准》需要培养专业技术能力、专业实践能力、教学能力、班级管理能力、综合育人能力、职业指导能力。基本可归纳为职业教育教学能力和专业技术实践能力。结合信息化时代特点,预测职业院校未来生源多元、学校功能多元发展形态,提出重点发展的专业能力包含:①运用信息化教学手段实施教学与实训。即教师需要掌握未来将会在职业院校出现的信息化教学技术,根据教学分工,开展模块化教学和实训设计、实施、评价;应用互联网技术,开展线上线下混合学习。②定期到企业实践,学习专业领域先进技术,促进关键技能改进创新,提升实习实训指导能力和技术技能积累创新能力。③利用大数据、视线追踪、云计算等技术开展教学过程监测、学情分析、学业水平诊断和学习资源供给,实现教育实施与评价的科学化。④利用大数据、云计算互联网技术开展教育教学、实习实训过程的动态监测与科学育人结合,提升实训实习组织能力与班级管理能力。

  3.反思意识重点发展内容

  职业院校教师角色的变化需要作为“反思实践者”与“技术创新者”的教师反思信息技术支持教学的适切性与科学研究转化为技术支持的可行性。因此,在校企合作、产教融合深度发展背景下的职业院校教师在反思意识方面应重点发展:①合理运用信息技术不断反思和改进教育教学工作,是开展反思研究的基础。②针对教育教学工作中的现实需要与问题,组成线上线下校校、校企学习共同体进行探索和研究,通过同伴协作不断反思教学问题,分享交流学习经验,内化为自身的实践性知识,助力教师成长为“反思实践者”。③校企人员双向互动,立足行业企业,开展科学研究,服务企业技术升级和产品研发新动态,提升沟通交流能力和融合创新能力。

  4.自身专业发展需要和意识重点发展内容

  由于职业教育的跨界性质,互联网+对职业院校专业现代化的影响,育人目标的转变,作为 “意识唤醒” 的教育者、“价值之思”的教育者和“文化生成”的教育者,强调的是教育中“育”人的环节,肩负着“立德树人”的使命,要求自身将积累的教育智慧与职业精神促成教师与学生间意义的生成、情感的熏陶与价值的建构。职业院校教师作为“终身学习者”,在自身专业发展需要和意识方面需重点发展:①立德树人;未来教师相较于人工智能,不是简单的知识的传授,而要转向对教育的本质追问,即教育“使人向善”此终极价值的回归。教育不仅是要使人类适应所处的智能环境,更重要的是促使人类在改造智能环境的过程中保持自身的主体性和发展自身的潜在能力。②把爱岗敬业、精益求精、专注认真、系统思维、创新创造等工匠精神融入教师个人的职业理念、职业态度、职业技能和职业责任之中。③遵循职业教育规律、技术技能人才成长规律和学生身心发展规律,尊重技能人才差异,重视学生的全面发展。④认同职业学校教师的专业性和独特性,主动学习,不断更新自身知识,提升能力。

  四、教育信息化2.0时代的职业院校教师专业发展路径

  新时代教师进入教育与信息技术深度融合的阶段,一方面,需提高职业教师信息技术的应用能力和信息素养,以培养学生高阶思维与创新能力;另一方面,教师个体的专业发展也需要在信息化环境下进行,充分利用信息技术发展自身专业知识与能力,提高反思效能,推进自主学习与终身学习。但由于目前我国职业教育教师培训基地存在培训的针对性、时效性、实效性和特色不明显,对于提高职业教育教师实践能力不足是重要的短板;校政企研有效互动与教师专业发展学分积累机制尚处于探索阶段。因此,基于职业院校的教师个体专业发展路径,借助现代信息技术可为构建“双师型”教学团队提供技术思路(图1)。
 

  (一)工学结合、实境学习提升教师专业知能

  利用大数据、云计算技术对不同教师专业背景与诉求进行分析,进而形成个性化学习资源推送,即时反馈学习数据,制定推荐学习方案。教师根据推荐的学习方案科学安排学习内容。针对企业行业兼职教师,可利用高等教育出版社的“智慧职教”数字化资源在线平台,学习名师教育教学设计、教学活动的开展,为顺利开展理实一体化教学奠定基础;针对职教师资毕业生群体,合理设计企业实训时长与内容,针对性地了解行业最新技术与产业发展动态,动态调整专业设置、课程安排、教学内容;但对于课业繁重或者出行不便的教师可通过可穿戴设备、VR、视线追踪、音视频处理技术等新兴技术实现课堂与虚拟工作现场实时有效互动,通过实境学习,即一种在与现实问题与学习者兴趣相关的情境中,允许学习者探索、讨论,并试图构建概念与实际事物联系的一种教学方法,提升职业院校教师学习兴趣与实训效果,增进其对于最新岗位知识内容与技能要求的了解,支持教师学习专业领域先进技术,提升教师实习实训指导能力和技术技能积累创新能力,实现校内教师专业能力提升。职业院校教师还可通过职业院校信息化教学大赛服务平台,了解职校信息化大赛最新动态与职业教育教学技术发展,不断更新教师教育教学理念,主动进行信息化课程建设与改革,以更好地培养创新型技能人才。最终通过教师“学分银行”、职业技能等级证书考评教师专业发展情况。

  (二)学习行为数据收集促进教师知行合一

职教教师专业发展关注的不应仅仅是教师教育教学的理论知识,更多的是教师日常遇到和有待解决的实际问题,这些问题解决的经验构成了教师的实践性知识。行动研究强调通过收集教师与学生在教学中的课程实录,即质性研究中的数据,来帮助我们对过去的经历、被遗漏的教学现象、教育行动有更深刻的理解,形成教师的专业知识、专业能力的发展的基础。在信息技术时代,利用LPS(Learning Record Store)学习记录存储技术,可实现不同的学习场景所产生的学习数据的收集,如观看视频,信息分析与讨论数据,在线作业答题情况,交互课件课前、课中、课后应用等。追踪学习行为大数据,掌握个体效果与群体进程,从学习环境、学习者特征、学习资源与工具、学习行为及评价反馈等方面提供全方位、立体多维的学习者学习分析模型及知识地图,为教师在课堂教学中针对不同类型学生开展精准教学提供有效的保障,并且辅助教师对课程教学进行针对性的调整和安排,以达到满足学生课堂内外学习的需求。课后,LPS可实现课堂实录智能分段,还可形成信息可视化报告,显示每位学生的参与度、专注力、好奇心、记忆力等学习数据。便于日后开展自我反思时有据可依,实时与持续调整自身教学内容与教学方式。

  (三)自我反思推动教育与技术创新

  反思性教学,使教师走出经验的局限,走向理论的体认和教育意义的真实追求。教师专业成长的关键便是反思,信息化2.0时代为教师实现“自探索”式的反思成为可能。所谓自探索机制是一种自学习机制,学习者通过对日常工作学习的自我总结反思,发现问题、解决问题,提升自身高阶思维能力,进而增加找到最优解的自动追求。教师基于LMS(Learning Manage System)学习管理系统提供的课堂实录与可视化报告观察与反思自身教学行动,借助互联网获取的职业教育教师资源、职业教育教学资源,实现资源共享、协作反思,指导其在下一轮的教学设计中调试教学内容与方法,提升教学的适切性。在大数据挖掘与分析技术支持下开展教育教学过程反思,能有效促进自主发展意识和技能的培养,帮助教师更好地实现理论向实践的转化,其反思更深刻、全面,引导职业院校教师逐渐构建个性化、发展性的教育行动方案,改进教育教学工作,推进信息技术与教育教学融合创新,形成教学研究与技术创新成果。

  (四)学习共同体培育工匠精神,实现知能持续发展

  教育教学经验记录的是教师个体专业发展的经验,学习社区的交互与协同可将其从单一的实践经验和理论视角向系统科学研究的转移,形成一种普适性的教育知识。“互联网+”以其跨界融合、创新驱动、重塑结构、尊重人性、开放生态、连接一切的特征[32]使校企、校校间更易组建学习社区,社区内由教育教学名师引领、企业工匠之师助力,校内外职业院校教师协同共研,支持教师根据其学科专业背景,智能推荐其进入相应的专业社群。教师可就反思话题,引发线上线下教师专业社群讨论,协同解决实际教学情境中的问题。除此之外,学习社区会定期组织社群成员就教师个体的教学经验或新型的信息化教学模式等话题进行专业对话与回馈省思,通过社群的内聚性、稳定性实现技术技能专家、职业教育教学专家现场或远程参与教师社群研讨,聚焦教学与技术问题,教育教学专家以其丰富的教学经验组织专业教师共同讨论解答教学迷思,技术技能专家结合产业最新发展动态更新实践教学内容与引导解决技术难题,最终呈现讨论结果、总结经验。通过集体对专业教学与实践历程分析,归纳引发讨论动力的脉络,挖掘更深的专业教育意蕴。在此过程中不断强化教师个体的师德师风建设、工匠精神培育,以榜样的力量引领师德的自我构建,使自身职业认同度、责任感、职业规划意识得以提升。

  教育信息化2.0时代的教师个体的专业发展,教师不再是被动地接受培训内容,而是在充分肯定自身的主体价值基础上,借助技术与人类的力量主动对教育内容的价值与意义、自身教育实践、学生身心发展的影响等问题的思考,其过程是一个自适应、自探索、自激励的动态发展过程。通过现代信息技术实现“双师型”教师个体发展,进而推动“双师型”教学团队整体专业化,这既是“新时代”中国职业教育研究的一项重要课题,也是中国职业教育深化改革的根本任务。

  (作者简介:唐瑗彬,单位:华东师范大学职业教育与成人教育研究所;石伟平,华东师范大学职业教育与成人教育研究所所长、教授,太阳成集团tyc国家教材建设重点研究基地(职业教育教材建设和管理政策研究)学术委员会主任)

 


(摘编自2020年9月11日《中国职业技术教育》)
友情链接
腾讯新闻 中国新闻网 搜狗 新浪 CMS系统 百度