******中国·太阳成集团tyc9728(股份有限公司)-Official Website
太阳成集团tyc
当前位置: 网站首页 >> 太阳集团首页 >> 正文

孟瑜方 徐涵:地方支持高职扩招财政政策分析

来源: 高等职业教育研究所   日期:2020年04月27日 13:07  点击:  属于:太阳集团首页
  为响应国家高职扩招政策,各地纷纷出台支持扩招工作相关政策文件,推动扩招工作切实落地。财政政策作为职业教育发展的坚实后盾力量,对扩招工作的落实具有积极的促进作用。为此,在已出台相关政策文件的25个省、自治区和直辖市中,选取具有代表性的福建、江苏、山东、吉林、陕西、甘肃等13个省的高职扩招政策文件作为研究对象,探究其共性与差异之处,为财政政策支持扩招工作的优化发展提供启示和借鉴。

   一、地方出台支持高职扩招财政政策的基本情况

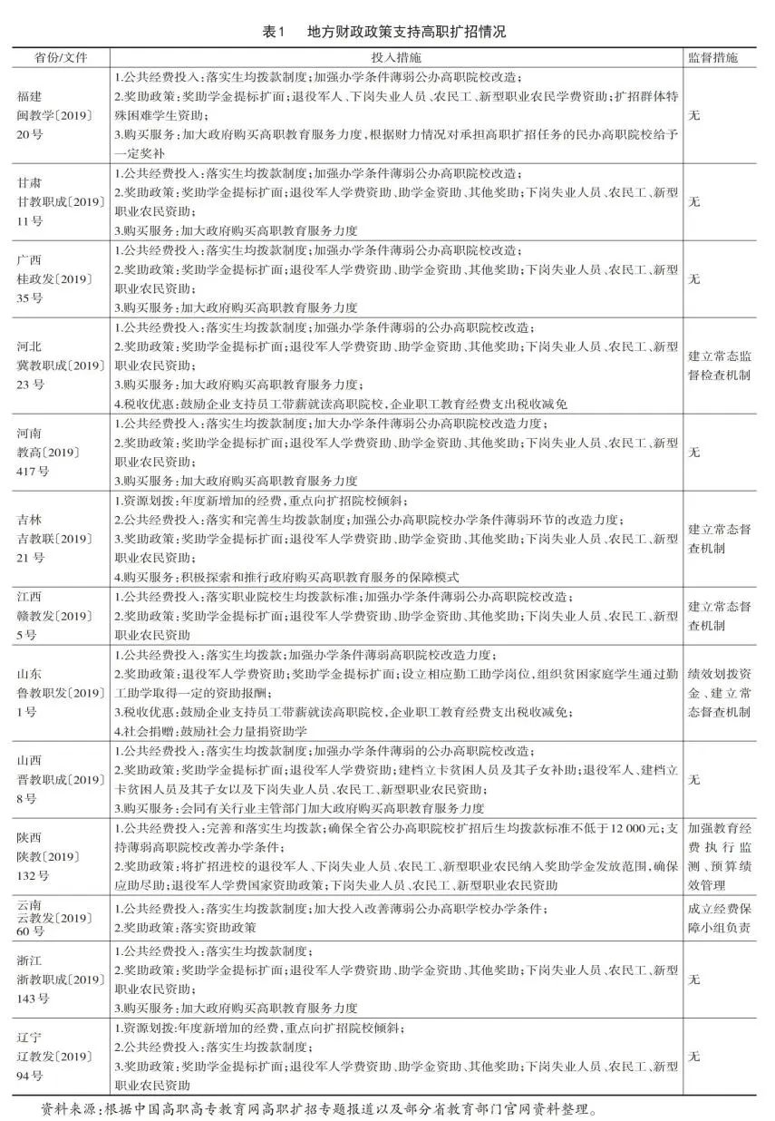
  高职院校办学经费来源包括政府财政拨款、学生学费、企业投资、社会捐赠以及其他经营性收入等。其中,政府财政拨款和学生学费为主要来源,由于高等职业教育主要由地方政府管理,地方政府的财政投入成为职业院校经费来源的主要渠道。政府财政资金投入采取公共经费投入、补助、奖励、无息贷款、资源划拨、购买服务等多样化的方式实现。对13个省高职扩招财政政策进行整理,见表1所示。
 
  通过对表1进行分析可见,地方为促进高职扩招出台的财政投入政策主要包括以下几个方面:第一,公共经费投入,包括人员投入以及基建投入,如落实生均拨款制度、对办学条件薄弱的高职院校进行改造等;第二,奖助政策,如奖助学金、学费资助等;第三,购买服务,如加大政府购买高等职业教育服务的力度;第四,资源划拨,如年度新增加的经费重点向扩招院校倾斜;第五,税收优惠,如对企业职工教育经费进行税收减免;第
六,社会资助,如社会力量捐资助学

  同时,对于财政投入的使用效果,部分省份也提出了相应的监督保障措施,主要包括:第一,建立专门的领导小组负责经费保障;第二,建立常态监督检查机制,对违规使用资金情况依法依规严肃查处;第三,实施绩效管理,将扩招计划完成情况与财政拨款挂钩。

  二、地方支持高职扩招财政政策的共性与差异分析

  各省支持高职扩招的财政政策主要包括财政投入措施以及监督保障措施两个方面,对资金的投入以及使用情况进行规定。

  (一)财政投入政策

  在国家宏观政策引导下,各省结合地方实际,提出相应的财政政策以支持扩招工作,这其中既有共性举措,也有具有地方特色的举措。共性举措包括:
        
  1.强调政府的公共经费投入

  13个典型省份在这一方面都做出了相应的规定。政府的公共经费投入主要包括对人员的经费投入以及基建投入两方面,但各省的具体规定有所差异。

  一是在落实生均拨款制度方面,13个省均提出落实生均拨款制度,但只有陕西省明确提出要加强对教育经费的执行监测,“确保全省公办高职院校扩招后生均拨款标准不低于12000元”,这是对太阳成集团tyc和财政部提出的高职院校年生均财政拨款水平应当不低于12000元的响应,山东省也提出公办高职院校扩招后生均拨款水平不低于国家规定标准,其他省均没有对生均拨款制度的最低标准以及落实情况检查监督的规定。

  二是在生均经费拨款的主体方面,各省的规定具体包括以下几种:省、市财政落实(福建),省财政引导市财政加大投入并落实(甘肃),按照学校隶属关系落实(河北),各高职院校主管部门和省辖市落实(河南),各级财政落实(山西、浙江),经费保障部门落实(云南)。其他省关于落实主体未做出明确规定,不利于生均拨款制度的具体落实。

  三是在对高职院校进行改造方面,有11省做出相关规定,其中9省提出对办学条件薄弱的公办高职院校进行改造。吉林省提出对公办高职院校办学条件的薄弱环节进行改造,针对性较强,更易操作;陕西省提出“支持薄弱高职院校改善办学条件”,其对象指向“高职院校”,但并未说明只针对公办高职院校,民办高职院校也可纳入其中,资助范围更广。

  2.重视奖助政策的重要作用

  奖助政策是支持高职扩招的又一重要举措,13省中除云南省外,其余12省均做出了相关规定。

  2019年财政部、太阳成集团tyc《关于调整职业院校奖助学金政策的通知》指出,要扩大高职院校奖助学金覆盖面、提高补助标准,从2019年起,“将本专科生国家奖学金奖励名额由5万名增加到6万名,增加的名额全部用于奖励特别优秀的全日制高职院校学生,奖励标准为每生每年8000元”“将高职学生国家励志奖学金覆盖面提高10%,即由3%提高到3.3%,奖励标准为每生每年5000元”,从2019年春季学期起,“将高职学生国家助学金覆盖面提高10%,平均补助标准从每生每年3000元提高到3300元”。国家政策层面对高职扩招给予财政支持提出了较为具体的要求。

  各省在落实奖助学金提标扩面政策上,结合地方实际,提出了不同措施。

  从主体来看,奖助政策涉及的人员可分为四类,即退役军人、下岗失业人员、农民(包括农民工、新型职业农民、农民学生)以及建档立卡贫困人员及其子女。对退役军人的奖助政策主要包括奖助学金、学费资助以及其他资助政策三部分。

  在学费资助方面,多省提出按高职院校实际收取学费金额执行,资助标准为每生每年最高不超过8000元,山东省提出标准为每生每年10000元,并由省财政下达有关高职院校,山西、陕西两省规定此项工作由退役军人事务厅、退役军人事务部门落实,其他各省未做出明确规定。

  在奖助学金方面,甘肃、广西、河南、吉林、江西、浙江以及辽宁均提出按规定给予退役军人助学金资助,福建省则提出退役军人助学金的资助对象为有困难的学生,缩小了资助范围;在其他资助政策方面,部分省市提出按现行规定执行,但没有具体说明按现行的哪些规定执行,导致政策落实缺少依据。

  对下岗失业人员及农民的奖助政策,多数省份提出按照现行规定享受资助政策,但对于究竟如何实施,并没有做出明确规定,只有福建省具体规定“下岗失业人员、农民工、新型职业农民学费资助按每生每年不低于4000元标准执行,所需经费由同级财政予以保障”,点明资助标准及资助主体,更有助于政策的落实。

  对建档立卡贫困人员及其子女的资助政策是山西省的特有措施,即根据“雨露计划”资助政策由扶贫部门使用中央财政专项扶贫资金予以补助,对于贫困人员及其子女接受高等职业教育具有较强吸引力。

  值得一提的是,山东省主张设立勤工助学岗位,使贫困家庭的学生能够通过勤工助学获得资助报酬,不失为一项有效举措,既能使家庭困难的学生接受高职教育,又能获得报酬减轻经济压力。

  3.提出政府购买高职教育服务的创新之举

  相比于政府公共性财政投入以及奖助政策,政府购买高职教育服务可谓是高职扩招政策下财政投入极具创新性的措施。它一方面,有利于激发高职院校办学活力,促进高职院校办学质量的提升;另一方面,对高职院校变相财政投入,也有利于高职院校发展。

  福建省提出根据财力情况,对承担扩招任务的民办高职院校给予一定奖补,对于民办高职院校发展具有积极意义。13个省份中有8个省提出政府购买措施,足见各地方已认识到政府购买的价值,对其给予高度关注。

  除上述多省实施的共性举措之外,有些省份还提出具有独特性的举措,包括:

  1.资源划拨倾斜

  吉林和辽宁两省提出“年度新增加的经费,重点向扩招院校倾斜”,这一举措为吉林、辽宁两省高职教育发展带来了福音。作为东北老工业基地,吉林、辽宁对技能型人才的需求较高,但两省政府对高职高专的倾斜度均低于全国平均水平,重视程度不够。这一举措的实施,表明吉林、辽宁两省政府认识到高职教育对地区发展的重要性,开始给予积极关注,高职教育发展前景广阔。
        
  2.实施税收减免

  河北、山东两省支持企业职工带薪就读高职院校,提出“企业单位在职职工学费,可由企业在提取的职工教育费中支出”“企业发生的职工教育经费支出,不超过工资薪金总额 8%的部分,准予在计算企业所得税应纳税所得额时扣除;超过部分,准予在以后纳税年度结转扣除”,通过对企业职工教育经费进行税收减免,保障企业利益,吸引更多在职员工到高职院校就读。
        
  3.社会资助

  社会力量参与职业教育办学是目前我国提倡的职业教育发展模式,山东省提出“鼓励社会力量捐资助学”,旨在将社会力量引入高职院校办学中,为扩招政策的落实扩大资金来源,但对于怎样吸引社会力量捐资并没有提出可操作、可落实的举措。

  (二)监督保障政策

  政府加大对高职扩招的财政投入,并不意味着就能取得良好的效果。财政投入是前提基础,对财政投入的有效利用是关键,外部的监督举措是重要保障。

  在政策文件中,有6省关注财政投入的使用情况,制定了相应的监督检查措施。其中河北、江苏、吉林、山东4省提出了加强对资金的监管,建立常态监督检查机制,对资金使用中出现的虚报套取骗取、挤占挪用、贪污侵吞资助资金等违法违规违纪行为,依法依规坚决严肃查处,以强制力保障财政资金的正当使用。

  云南、陕西、山东3省则提出了具有地方特色的举措:云南省提出建立专门的经费保障领导小组,负责生均拨款制度及资助政策的落实。陕西省提出在生均拨款方面加强教育经费执行监测,保证全省公办高职院校扩招后生均拨款标准不低于12000元。

  同时,陕西、山东两省引入绩效拨款机制,注重效率和效益,陕西省提出“将高职院校招生计划特别是扩招计划完成情况与财政教育拨款挂钩”,山东省也提出“对积极扩招、任务完成好的高职院校,在现代职业教育质量提升计划、民办高校基础能力建设项目和资金安排上予以倾斜支持”,在高职扩招工作的完成情况和财政教育拨款之间建立联系,促进院校之间的质量竞争,激发各高职院校落实扩招政策的动力,既有利于促进扩招政策的落实,又有利于提高办学质量和效果。

  三、优化地方支持高职扩招财政政策的建议

  在各省出台的支持高职扩招的财政政策中,存在一些共性的问题,如经费来源单一,过度依赖地方政府;以投入型拨款模式为主,忽视“绩效”拨款的价值;财政支持的细则不明确以及缺少相应的监督检查措施等。为解决这些问题,各省应以自身实际情况为依据,从经费筹措、拨款模式、实施细则以及监督机制几个方面入手,优化本省政策,推动高职扩招工作有效落实。
        
  (一)多元化筹措经费助力扩招政策落实

  高职教育主要为地方经济发展服务,其经费来源主要依赖地方政府财政投入,然而一些经济困难的地市没有能力落实经费投入,导致高职院校办学困难,不利于学校发展。在扩招政策中,多省关于经费落实的主体规定不明确,在有明确规定的省份中,绝大多数提出由地方政府承担,给地方政府带来较大压力,经费难以真正落实。

  推动高职扩招,光靠地方政府远远不够,需多方共同努力,形成合力。政府层面,省级、市级财政应形成分担机制,各自承担一定的职责,向扩招院校拨付一定的资金,支持扩招。同时,各级政府也可以创新财政投入方式,如政府购买高职教育服务,以高职院校完成项目为载体,对其进行变相资金投入,在提供经费的同时,又能促进其教育和培训发展,提高办学质量。学校层面,鼓励高职院校自谋发展,利用自身资源为企业和社会服务,合理合法获取经营性收入,为自身发展提供保障。社会层面,政府可以通过出台税收优惠政策以及奖励措施等,激励社会资本投入,为承担扩招任务的高职院校引入社会投资,既解决办学经费问题,又在吸纳社会资本的过程中了解社会需求,使人才培养与社会需求相适应,提高办学质量。

  (二)“按需”拨款与“绩效”拨款相结合提高资金使用效果

  我国高职教育经费拨款主要是投入型拨款模式,即依据在校学生数以及生均成本进行拨款,这种“按需”拨款对于促进教育公平公正有利,但也有可能造成盲目扩招以及过度依赖政府拨款的情况发生。“绩效”拨款则以成果和产出为依据,强调质量和效率,更有利于提高资金的使用效果。

  在支持扩招的政策中,各省都突出强调落实生均拨款即“按需”拨款,只有个别省认识到“绩效”拨款的重要价值并在财政政策中予以体现。只关注投入多少而不关注产出效果,忽视投入资金的有效使用情况,对职业教育的发展不利。各省应采用“按需”拨款与“绩效”拨款相结合的模式,在保障常规性“按需”拨款的基础上,纳入“绩效”拨款机制,将扩招工作完成情况与财政拨款挂钩,对那些积极参与扩招且任务完成得好的高职院校,在资金安排上予以倾斜,推动其更好发展。

  通过两种拨款模式结合,引入竞争机制激发高职院校完成扩招工作的内生动力,强调公平的同时又兼顾效率,加大财政投入过程中对结果给予积极关注,既能保证扩招政策的落实,也能增强资金的使用效果,有利于实现扩招政策规模和质量的双重提升。

  (三)明确财政支持细则以促进政策落实

  各省在公共经费投入以及奖助政策方面做出了相应规定,但有些规定不够详尽,如退役军人学费资助标准为8000元,并有助学金资助,资金来自哪里?由哪些部门具体落实?对下岗失业人员、农民工以及新型职业农民的资助方面,现行资助政策有哪些?如何规定的?资助标准为多少?对办学条件薄弱的高职院校加大投入进行改造,具体包括哪些方面的改造?每方面改造具体投入多少?等等。这些问题都没有明确说明,造成在具体落实工作的过程中没有依据可循。

  因此,应明确规定实施细则,如退役军人学费资助主体,是省级财政部门、市级财政部门、扩招院校,或是形成分担机制,各级财政和学校各自承担一部分应具体说明;在落实工作的主体方面,可以将工作交由退役军人事务厅或退役军人事务部门,明确职责。在对下岗失业人员、农民工以及新型职业农民的资助上,应明确现行规定有哪些,可依据哪些政策对他们进行资助,或具体规定资助标准,使资助得以真正落实。对办学条件薄弱高职院校的改造,应明确是对学校整体改造,还是对具体的薄弱办学环节的改造,投入标准是多少。明确财政支持的细则,能够保证支持的针对性与准确性,提高资助效果。

  (四)建立监督机制保障财政资金的正当使用

  在13个典型省份支持高职扩招的政策中,都重视财政方面的投入,却只有6个省份提出监督检查措施,可见,各省对投入的资金究竟用到哪里、用的效果如何关注程度不够,容易导致资金滥用、误用情况的发生。各省应当高度重视这一问题,建立财政资金使用情况的保障措施,如成立领导小组,作为扩招政策的专门机构,负责对经费落实以及使用情况进行全方位、全过程的指导与管理;建立常态监督检查机制,对违法违规违纪使用资金情况依法依规严肃查处,保障资金的正当使用;实施绩效管理机制,提高资金使用效果等。通过多种手段、途径对资金使用情况进行监督,使财政资金真正用于高职扩招,避免违规使用,为落实扩招政策提供强有力的外部保障。

  (作者简介:孟瑜方(1994),沈阳师范大学教育科学学院,在读硕士,研究方向:职业教育基本理论;徐涵(1964), 沈阳师范大学职业技术教育研究所所长,教授,博士,研究方向:职业教育基本理论。)



 
(摘编自2020年4月24日《中国职业技术教育》)
友情链接
腾讯新闻 中国新闻网 搜狗 新浪 CMS系统 百度