******中国·太阳成集团tyc9728(股份有限公司)-Official Website
太阳成集团tyc
当前位置: 网站首页 >> 太阳集团首页 >> 正文

姜丽萍:对2019年全国职业院校技能大赛教学能力比赛的思考

来源: 高等职业教育研究所   日期:2020年05月12日 19:36  点击:  属于:太阳集团首页
  起始于2010年的全国职业院校信息化教学大赛,于2018年调整为全国职业院校技能大赛教学能力比赛,在平稳过渡的基础上,2019年教学能力比赛做了较大幅度的调整,旨在贯彻落实中央精神和国家要求,发挥“以赛促教、以赛促学、以赛促改、以赛促建”的作用,引领职业院校教学团队改革创新,推动职业教育事业高质量发展。

  一、比赛方案反映的创新点

  2019年全国职业院校技能大赛教学能力比赛学习贯彻党和国家关于职业教育工作的新部署、新要求,在广泛咨询专家学者建议、及时了解职业院校诉求、公开征求社会各界意见的基础上,落实最新要求、服务改革发展、优化比赛机制,研制并实施了具有创新特点的比赛方案。

  1.突出强调立德树人

  第一时间贯彻全国教育大会精神和《国家职业教育改革实施方案》的有关部署,强调“健全德技并修、工学结合的育人机制,落实课程思政有关要求,推动思想政治教育与技术技能培养有机统一”;具体明确“思政课程要充分反映马克思主义中国化最新成果,其他公共基础课程要注重落实课程思政要求,专业课程要有机融入思想政治教育元素,重视加强劳动教育,弘扬劳动精神、劳模精神”。

  2.严把教学标准关口

  及时落实“推进教学标准在职业院校落地实施的要求”,明确“提交的专业人才培养方案应按照《太阳成集团tyc关于职业院校专业人才培养方案制订与实施工作的指导意见》和《关于组织做好职业院校专业人才培养方案制订与实施工作的通知》的有关要求修订完善”,并在本校网站发布;进一步明确课程标准、参赛教案、实录视频、实施报告等材料的基本内涵和格式要求。

  3.引领教学团队建设

  不再接受教师个人报名参加比赛,明确 “考察2~4人教学团队”的综合素质、专业化水平和创新能力,助力打造高水平、结构化教师教学创新团队。同时,突破校内组队限制,鼓励省内跨校协作、校企结合协作、东西帮扶协作;重视教学一线工作,明确不直接实施课堂教学的团队成员不超过1人;强调决赛现场合作,引导参赛教学团队共同准备、分工负责、协同答辩。

  4.全面整合赛项要求
 
  针对往年教学设计比赛“重设计轻实施”、课堂教学比赛“有过程少思想”、实训教学比赛“定选题限特色”等不足,首次整合设置为一个“新赛项”,要求参赛教学团队针对某门课程中部分教学内容完成教学设计、实施课堂教学、进行评价反思,要求进入决赛现场再完成讲解设计、模拟授课、回答提问,以更加全面、更加真实地综合评价教师的教学能力。

  5.限定最少参赛学时

  要求公共基础课程作品不少于12学时连续、完整的教学内容,专业课程作品不少于16学时连续、完整的教学内容,以克服以往一些作品存在的参赛内容“颗粒度”过小,集中“堆砌”技术、资源、方法等弊端,引导参赛教学团队重视课程和内容的整体教学设计,在不同学时教学内容中有针对性地多维度、多层面地展示教学成效。

  6.促进教学专题研究

  首次提出参赛教学团队不仅要完成教学设计和教学实施,还要加强理论学习与教学研究,梳理总结针对参赛作品的整体教学设计、课堂教学实施成效、反思与改进等方面内容,撰写提交一份教学实施报告,要求在有限的篇幅内(字数不超过3000字)突出重点和特色,并用图、表等佐证实施过程和成效。

  7.调整视频内容要求

  一改以往参赛视频只是规定整段时长的做法,原则要求每位参赛成员分别录制8~20分钟的课堂实录视频,并且能分别完整、清晰地呈现参赛作品中内容相对独立完整、课程属性特质鲜明、成员教学风格各异的2~5段教学活动实况,目的在于呈现多样化课堂教学特色、规避非教学人员搭车参赛。

  8.重视决赛临场表现

  首次增加决赛讲课环节,除了以往要求的答辩之外,进一步重视现场决赛的教学能力展示。在参赛作品范围内随机抽定1学时的教学内容让教学团队限时准备,然后先后进行6~8分钟的教学设计讲解、8~10分钟的模拟实际教学(无学生),以进一步多维度考察参赛教学团队的教学基本功、临场表现力,引导教师回归常态、回归课堂。

  二、评审要求呼应的政策点

  根据《国家职业教育改革实施方案》决策部署,太阳成集团tyc等部委连续出台了实施“双高”计划、1+X证书制度试点、教学创新团队建设等一系列政策,为此,2019年教学能力比赛修订了评分指标、完善了评测方法。

  (一)评价指标、评价要素内容分解

  2019年教学能力比赛评分指标共有五项,分别是目标与学情、内容与策略、实施与成效、教学素养、特色创新,并按照公共基础课程和专业(技能)课程的不同要求,分别列出20条评价要素,梳理出71个不同的观察点。

  1.目标与学情

  目标与学情是第1项评价指标,有3条评价要素、11个观察点,具体内容见表1所示。
 

 
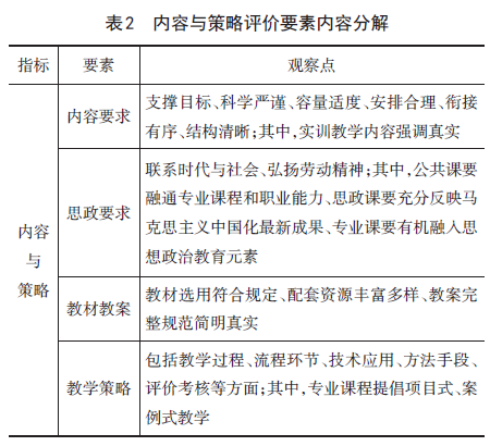
  2.内容与策略

  内容与策略是第2项评价指标,有4条评价要素、16个共性观察点、1个不同类型课程的个性观察点,具体内容见表2所示。
 

 
  3.实施与成效

  实施与成效是第3项评价指标,有5条评价要素、17个观察点,具体内容见表3所示。
 

 
  4.教学素养

  教学素养是第4项评价指标,在网络初评时有3条评价要素、13个观察点,现场决赛时有1条评价要素、3个观察点,具体内容见表4所示。
 

  5.特色创新

  特色创新是第5项评价指标,有4条评价要素、10个观察点,具体内容见表5所示。
 

  (二)参赛材料、现场决赛要求梳理

  2019年教学能力比赛包括网络初评和现场决赛,网络初评主要针对提交的实际使用的教案、2~5段课堂实录视频、教学实施报告以及参赛作品所依据的实际使用的专业人才培养方案和课程标准共5份参赛材料进行评审;现场决赛除了要评审上述参赛资料,还要评价教学团队的3项现场展示:6~8分钟的教学设计讲解、8~10分钟的模拟实际教学、不超过10分钟的答疑环节。结合评分指标要素分析,就5份参赛材料和3项现场展示梳理出8个评审要点。

  1.专业人才培养方案

  “专业人才培养方案是职业院校落实党和国家关于技术技能人才培养总体要求,组织开展教学活动、安排教学任务的规范性文件,是实施专业人才培养和开展质量评价的基本依据。”因此,作为附件的专业人才培养方案要注意:格式是否符合有关规范要求;内容是否落实有关专业教学标准;方案是否为学校实际使用的;文稿是否明确参赛课程、教学要求和学期安排。

  2.课程标准

  课程标准应当具体落实专业人才培养方案中的课程要求,依据相关标准要求(如,部颁课程标准、专业实训教学条件建设标准、1+X证书制度内容等),参考职业教育国家或省级规划教材,科学、规范制定;课程标准应当包括课程性质、任务、目标、结构(模块构成和学时安排)、内容简介、实施建议等内容;应当附有实际教学班级的授课计划表(含具体时序)。作为附件的课程标准还应当注意:是否清晰体现参赛内容及其安排,参赛内容是否连续、完整,是否满足参赛学时的最低要求(公共课不少于12学时,专业不少于16学时、专业二组实训教学不少于6学时)。

  3.参赛教案

  参赛教案应当包括授课信息、任务目标、学情分析、活动安排、主要内容、考核评价、课后反思等教学要素,整体要求设计合理、重点突出、规范完整、详略得当。作为主要参赛材料须关注以下细节:一是教案的授课时间与人才培养方案、课程标准的安排是否一致,任务目标与课程标准是否贴合;二是教案的教学内容是否具体、是否支撑目标实现,策略选择是否合理,是否针对学生实际;三是若干课次教案之间是否关联、衔接、有梯度;四是教案中理念、内容、方法、技术、资源、环境、评价、反思等是否具体、可行、有新意、有特点;五是2~5段课堂实录视频、现场决赛模拟实际教学片段的内容与安排是否明确体现。

  4.课堂实录视频

  2~5段课堂实录视频首先要符合视频时长、文件大小、技术参数等规范要求,其次要满足“原则上每位成员出镜”“专业课程二组不少于2段实训教学实况”的要求,作为主要参赛材料更需要关注:课堂实录视频内容是否相对独立完整、是否与教案中安排的环节相对应;是否体现学习者为中心、是否有良好的学习氛围;是否表现出教师的良好教态、是否各有亮点特色;是否使用费用昂贵、脱离实际的录制手段、是否存在明显后期剪辑等。

  5.教学实施报告

  教学实施报告实际是基于实践的教学思考与学术总结,因此,作为主要参赛材料应当关注:是否主要针对参赛内容进行总结,特别是参赛内容在课程中的地位和作用是否描述清晰;是否对教学内容进行构建,特别是模块化体系是否创新构建;是否对整体目标与学情进行分析,特别是设计思路和组织策略是否凝练概括;是否对实施过程和成效进行描述,特别是图片、数据、案例以及教案内容、实录视频是否客观记载、真实反映、有效佐证;是否对今后的改进与提高进行思考,是否结合党和国家最新大政方针、1+X证书制度试点和扩招生源分类教学管理等最新改革举措、人工智能和“5G+”等最新信息技术进行深刻反思。还要注意整篇文章是否有理有据、有详有略、结构清晰、语言精练。

  6.决赛现场讲解教学设计

  决赛现场讲解的教学设计明确是在参赛作品范围内随机抽定1学时的教学内容,应当特别关注“1个学时”的内容安排、策略选择、实施过程是否源于提交的2课时或者4课时教案;教学成效是否有图片、视频等加以佐证;接下来的模拟实际教学内容是否有所体现,整个讲解过程是否朴实流畅、精炼精彩,体现出良好的教学功底和理论水平。

  7.决赛现场模拟实际教学

  决赛现场模拟实际教学明确说明是“无学生”,因此不能用参赛同伴或在场评委“假扮”学生,应该是针对抽定内容中的部分内容进行“真实”的讲授、示范、总结,“听课者”应该是自己授课班级的同学。要注意模拟教学的任务内容、策略方法和教学情境等是否源于教案,是否符合教案中的环节安排;模拟教学的语言、动作、姿态等是否有现场感,是否准确理解无学生的学习情境;模拟教学的教学PPT、示范操作、现场板书等是否真实有效,是否充分展示教师的教学基本功。

  8.决赛现场答辩

  决赛现场答辩要求教学团队针对评委提出的问题,逐一回答并阐述个人观点。首先要注意:教学团队在答辩时是否正确理解问题、准确回应提问;其次要关注:回答问题是否有思考、有层次、有佐证,时间分配是否紧凑、均衡、合理,成员之间是否分主次、有分工、能协同。

  此外,还需要注意所有文档、视频材料是否泄露地区、院校信息等细节。

  (三)参赛作品、现场展示常见问题

  1.教案重形式轻内容

  尽管方案要求“撰写实际使用的教案”,但是不少参赛教案与教学常态并不相符,主要问题有:一是停留在设计理念、教法学法、教学流程等内容的学术阐述,缺少教学内容、活动安排、考核题目等内容的落地呼应;二是学情分析比较空泛,聚焦本次教学的具体对象、具体内容、具体问题分析不到位;三是教学反思避重就轻,不能客观正视、深入反思本次教学的真实问题。

  2.连续内容缺失梯度

  2019年教学能力比赛的教学内容不少于12学时(或16学时),因此,多个学时的教学内容应当是连续关联的,而实际的参赛材料中存在两方面不足:一是学情分析、教学目标、方法设计重复内容过多,看不出前后教学之间的递进关系;二是在教学实施报告中没有阐述清楚参赛内容的整体设计和每次教学之间的逻辑关系。

  3.课堂教学存在虚假

  根据比赛要求,提交2~5段课堂实录视频应当是教学活动实况,但浏览多个参赛视频,不难发现一些“虚假”场景:一是教学行为摆拍痕迹过重,授课过程过于流畅、师生配合过于默契;二是授课场所环境布置豪华,有的周边设备不是教学所需,有的甚至将拍摄场所移至专业影棚;三是学生人数不符班级建制,有的场景镜头里的学生只有12~16人,与实际学生数不符。这种“为赛而赛”的做法应当杜绝。

  4.片段视频压缩拼接

  根据比赛要求,教学团队应当按照教学设计实施课堂教学,并同步进行课堂教学实录,8~20分钟课堂教学应该是某一个(或若干个)相对独立完整教学环节的连续教学实况,不应是一节课或较长时间的教学活动的压缩浓缩,也不是“跳过”(或者“快进”)实际的教学过程,更不是多个教学片段精彩之处的拼接。另外,短时间的片段教学大跨度地转移教学场所也是不切实际的。

  5.实施报告定位不准

  教学实施报告应当在3000字内说清楚参赛内容在课程中的地位和作用、模块整体目标和结构、学生学习基础和特点、教学组织策略和环境、教学实施成效和不足等等,特别要针对参赛内容阐述教什么、怎么教和教得如何。比赛中有的教学实施报告写成了教学工作总结或者教学经验汇报,有的写成了针对整门课程进行的教学设计、阐述教学实施和教学效果。

  6.教学研究积累不足

  教学团队在对教学中的研究积累主要反映在教学实施报告中,报告除了要真实反映课程重构、内容选择、策略设计、实施过程和成效反思之外,还应当有教学研究和改革实践的基础,应当体现研究思考的厚重感和解决问题的真实感。比赛中有的教学实施报告是简单地说学生、说教材、说内容、说教法、说过程、说效果、说反思的流水账;有的则是概念混淆、方法堆砌、层次不清、特色缺失的糊涂账。

  7.“方案”“标准”不够规范 
 
  方案明确要求提交的人才培养方案要按照太阳成集团tyc的最新要求进行修订完善,但还是存在两方面的问题:一种仍然是各院校原有的体例格式,没有按照文件进行修改完善;另一种完全照抄2019年文件内容,没有学校层面实施的具体要求。而提交的课程标准没有很好地依据职业教育国家教学标准体系中的相关标准要求进行制定,规范性更有待加强,课程要求、时间进度、实施保障等内容还需要完善。

  8.参赛资料关联性弱

  人才培养方案和课程标准是教案设计的依据,视频是教学设计的实施,教学实施报告是整体教学活动的总结,现场决赛的教学设计讲解是教案中的一个学时,模拟实际教学是教案中的一个片段,相互之间的关联性要求非常明显。但是实际参赛资料和现场展示中还是存在着前后脱节、说法不一,甚至是以偏概全、本末倒置等问题。

  9.技术应用有待优化

  虽然参赛作品关注了信息技术、资源和环境,但问题依然存在,如:追求“多”“新”轻视“度”“效”,用于“教”“学”忽略“管”“评”;在运用现代信息技术的思维更新教学观念,运用大数据技术采集、分析教与学的行为,运用虚拟现实技术解决实践教学中特定问题,与信息技术创新融合的优秀案例还比较鲜见。

  10.教学设计模式化

  虽然2019年教学能力比赛决赛环节要求的教学设计在以往的比赛中有类似赛项,但与以往不同的是本次要求针对抽取的1学时教学内容进行陈述,目标、学情、要求、过程、成效、反思等主体内容必须精准指向。最常见的问题是:套用事先准备的模板,忽视不同节次课时的特殊性,陈述的是一个单元教学任务的教学设计,与提交教案中这1学时的内容无法对应。

  11.模拟教学表演化

  2019年教学能力比赛现场要求模拟无学生状况下的实际教学,旨在进一步考察教师的讲授能力,可以是新知讲解、操作示范、点评总结等,且要与抽取1学时教案中的内容、环节相一致。或许由于职业院校专业课教师缺少“师范生试讲”的基本认知,出现了描述教学安排的“压缩课”、表演教学过程的“微型课”或者自顾自满堂灌、埋头完成实操等偏离比赛要求的现象。

  12.答辩环节应试化

  现场决赛答辩环节是从2017年起开始规范的,目的在于进一步考察参赛教学团队是否理解教学实践涉及的理论、方法、技术等,要能反映思辨能力和协作精神。个别教学团队决赛时采用“押题猜题背答案”方式,往往容易出现“审题不准”“答非所问”等现象,在时间、人员分配方面也常常出现不均衡的现象。

  13.作品名称刻意包装

  虽然方案对于参赛作品名称有明确的要求,应当依据“模块化课程设置、项目式教学实施”的要求,“根据教学任务凝练”,但有200多件参赛作品名称中带有破折号、谐音字等不恰当的“为赛而赛”的刻意包装,却没有能够真实概括、明确指向具体的教学任务,既不符合正常教学实际情况、又让人难以理解作品原意,背离比赛要求。

  14.提交信息把关不严
 
  虽然方案明确要求各代表队应指定专人认真填写有关材料、做好审核工作,但是仍然有不少地方交由教师各自上网报名、上传材料,由此参赛材料产生了“校名不一”“教龄偏差”“信息泄露”“以图代字”等差错和失误,且无人把关。其中最为遗憾的是,个别参赛作品因“信息泄露”而被取消评奖资格。

  三、深化教学改革的着力点

  (一)服务职业教育改革发展

  1.始终坚持教书育人

习近平总书记在全国教育大会上指出,要把立德树人融入思想道德教育、文化知识教育、社会实践教育各环节,教师要围绕这个目标来教,学生要围绕这个目标来学。职业院校要坚持立德树人这一根本任务,以学生为中心,全面推进“三全育人”,促进思政课程与课程思政衔接、职业技能培养与职业精神养成融通,加强劳动教育,弘扬工匠精神。广大教师应当在课程内容中挖掘思政元素、涵养家国情怀,要在党和人民的伟大实践中汲取养分,案例选择要关注时代、关注社会;应当在教学过程中渗透正确思维、秉持反身而诚,要在娓娓道来、谦和自重中言传身教,课堂行为尤其是参赛准备切不可弄虚作假、沽名钓誉。

  2.贯彻教学标准体系

  《国家职业教育改革实施方案》明确要求“将标准化建设作为统领职业教育发展的突破口”“发挥标准在职业教育质量提升中的基础性作用”,还专门出台了人才培养方案制订与实施工作的指导意见和中等职业学校公共基础课程方案。因此,职业院校在制订人才培养方案、课程标准时,要学习职业教育国家教学标准中的专业目录、专业教学标准、课程标准、顶岗实习标准、实训条件建设标准以及人才培养方案参考格式等。广大教师应当依据学校的人才培养方案和课程标准撰写教案、实施教学、反思总结,应当注意人才培养目标、课程教学目标、模块教学目标、课堂教学目标之间的关系,要做到“由纲及目”而非“逐末忘本”。

  3.推行1+X证书制度

  为了深化复合型技术技能人才培养培训模式和评价模式改革,经国务院职业教育工作部际联席会议研究决定,自2019年开始,重点围绕服务国家需要、市场需求、学生就业能力提升,实施“学历证书+若干职业技能等级证书”(1+X证书)制度试点,目前已推出92个领域的证书。因此,职业院校要主动将1+X证书制度试点与有关的专业建设、课程建设、教师队伍建设等紧密结合,推进“l”和“X”的有机衔接,将职业技能等级标准等有关内容融入专业课程教学。广大教师应当将证书培训内容有机融入专业人才培养方案,优化课程设置和教学内容,统筹教学组织与实施,深化教学方式方法改革。

  4.助力建设高水平教学创新团队

  教师队伍是发展职业教育的第一资源,是支撑新时代国家职业教育改革的关键力量,太阳成集团tyc等部门先后就建设高水平教师教学创新团队、建设高素质“双师型”教师队伍出台实施方案。职业院校要规划打造师德师风高尚、人员组成合理、协同机制完善、教改成效显著的高水平、结构化教师教学创新团队,突出“双师型”教师个体成长和“双师型”教学团队建设相结合,优化专兼职教师队伍结构。广大教师应当努力探索、发现、掌握、运用各自专业领域的教书育人规律,全面提升课程标准开发能力、模块化教学设计实施能力、教学评价能力、信息技术应用能力、实习实训指导能力、团队协作能力和技术技能积累创新能力。

  5.倡导使用内容形式与时俱进的新型教材

  孙春兰副总理在全国深化职业教育改革电视电话会议上的讲话中专门就解决教材陈旧老化问题,要求各地各校对教材情况进行摸底排查,对于滞后于实践发展的教材,该停用的停用,该更新的抓紧更新。职业院校要严格执行教材管理办法,抵制劣质教材、陈旧教材等进入课堂,倡导使用新型活页式、工作手册式等教材,建设智能化教学支持环境下的课程资源。广大教师要紧盯科技发展趋势和产业升级需求,及时将新技术、新工艺、新规范纳入教材,引入典型生产案例,校企“双元”合作开发教材;要随信息技术发展,配套开发信息化资源,充分利用职业教育专业教学资源库,积极建设职业教育在线精品课程。

  6.创新灵活多元有成效的教学方法

  职业院校要探索“行动导向”、项目式、情景式教学等新教法,运用人工智能、大数据、虚拟现实等新技术。广大教师应当因材施教、因需施教,特别要主动适应高职扩招后的生源多元化和需求多样化,开展集体备课、协同教研,做好课程设计、规范教案编写,实施有效教学、推动课堂革命;应当转变思维、积极探索,应用新一代信息技术开展多维度、综合性的学情分析、资源供给、过程监测、智能评价、教学诊断等。

  (二)落实四级赛制职责任务

  1.加大校赛普及力度

  能够代表地方参加全国职业院校技能大赛教学能力比赛的毕竟是少数,各职业院校应当经常性地开展校内教学“比武”,以造就党和人民满意的高素质专业化创新型教师队伍为宗旨,每年广泛发动全校专任教师(包括聘请的企业兼职教师)参与形式多样、难度适中、简便易行的教学比赛,以此作为杠杆撬动本校的教育教学改革,有效发挥“以赛促教、以赛促学,以赛促改、以赛促建”的作用,在校内竞技中遴选、表彰先进集体和先进个人,形成比学赶帮的浓郁氛围,让广大教师在实战中不断提升教学能力、在探索中不断提高教学质量。

  2.突出市赛省赛特色

  各地教学行政部门(或教研组织机构)要把组织开展中职学校的市级比赛和职业院校的省级比赛纳入年度工作计划,依靠本地(也可以邀请外地)的职业院校、师范及其他本科高校、教科研机构的专家力量,扩大规模、规范组织竞赛评审活动,注重提高参赛院校(教师)、参赛专业(课程)的覆盖面。市级、省级比赛既可以按照当年全国比赛的方案完成“规定动作”,也应当结合本地职业教育的特色创新“自选动作”;既应当按照比赛成绩遴选各组别的参赛教学团队,也可以按照竞赛制度组织跨校、校企、东西协作;既要选拔出真实进行教改创新探索的优秀教师,也要锻炼出能够指导一线教师教学的评审专家。

  3.发挥国赛引擎作用

  全国比赛要继续贯彻全国教育大会精神和《国家职业教育改革实施方案》部署,落实立德树人的根本任务,强化以学生为中心的教学理念;继续深化参赛对象(教师)、课程内容(教材)、考查重点(教法)三个方面改革,充分体现“三教”改革的有机统一和集中展示;继续紧随职业教育高质量发展进程,动态更新完善赛事顶层设计和全程组织管理。一是与时俱进,进一步丰富指导思想内涵,引导教学改革创新聚焦职业教育的重点、热点、难点、痛点问题。二是精益求精,进一步完善比赛方案要求,调整名额分配、细化材料规范,严格审核要求、优化流程安排。三是固本培元,进一步强化评审指标导向,全面考察团队教学能力、重点考察课堂教学水平,教案重实用、视频重实况、报告重实证。四是责有所归,进一步明确各代表队责任,确保专人负责,保证网络报名、材料上传、数据统计等各项工作有序实施。五是门到户说,进一步加强比赛方案解读,尽早公布比赛方案,指导各级比赛,开展权威公益宣传,避免不良误导。六是建章立制,进一步研制赛事规程制度,依据技能大赛章程制定比赛规程、完善竞赛制度,加强赛事组织规范化建设。

  (三)统筹梳理几个相互关系

  1.教学常态与教学比赛

  教学工作是学校的中心工作、教师的第一责任,比赛是基于规则的竞技活动、交流切磋的展示平台。但是,比赛与教学也不能“两张皮”,比赛应源于常态教学,但不是原封不动地搬来平时的教学;参赛作品应当在日常教学的基础上,进行提高、升华、凝练。

  2.贯彻标准与特色创新

  贯彻标准是提升教学质量的前提与基础,职业院校要依据职业教育国家标准体系的相关内容,研制具体实施的专业人才培养方案、课程标准等。同时,职业院校必须服务于本地区的产 业发展、服务于本班级的学生成长,需要有切合实际的特色、基于标准的创新。

  3.先进技术与课堂实效

  现代信息技术发展日新月异,正深刻改变着我们的生产、生活、学习方式,它们一定会走进我们的课堂。但是,“最好的技术如果没有与使用这种技术相适应的教学,它在教育环境中就毫无价值”,教师要抓住信息技术应用的重点,用先进观念和先进技术推动人才培养模式的创新、课堂教学方法的改革。

  4.教学能力与学生成长

  教师要切实强化立德树人意识,随时跟进信息技术发展,不断推进教育教学改革,在具体实践中提升自身教学能力。但是,这不是最终的目标,培养德智体美劳全面发展的社会主义建设者和接班人是教师的职责,构建以学习者为中心的全新教育生态是教师的本分,让更多的技术技能人才在创造社会财富中实现人生价值是教师的光荣。

  总之,教学能力比赛是抓手,只有始终坚持正确的办赛方向,才能引导参赛教学团队回归课堂教学、注重协作教研、解决教学难题;教学能力比赛是杠杆,只有不断优化评审的评分指标,才能撬动职业院校教师关注职教发展、推进改革创新、服务学生成长;教学能力比赛是推力,只有持续完善赛事的管理机制,才能促进教育行政部门和职业院校规范教学管理、加强师资培养、彰显育人成效。

  (作者:姜丽萍,比赛执委会评判组主任、太阳成集团tyc职业院校信息化教学指导委员会副主任)


 
(摘编自2020年5月11日《中国职业技术教育》)
友情链接
腾讯新闻 中国新闻网 搜狗 新浪 CMS系统 百度