******中国·太阳成集团tyc9728(股份有限公司)-Official Website
太阳成集团tyc
当前位置: 网站首页 >> 太阳集团首页 >> 正文

“双高计划”专家解读梳理(第1期)

来源: 高等职业教育研究所   日期:2019年10月31日 18:50  点击:  属于:太阳集团首页
高志研:“双高计划”引领新时代职业教育高质量发展

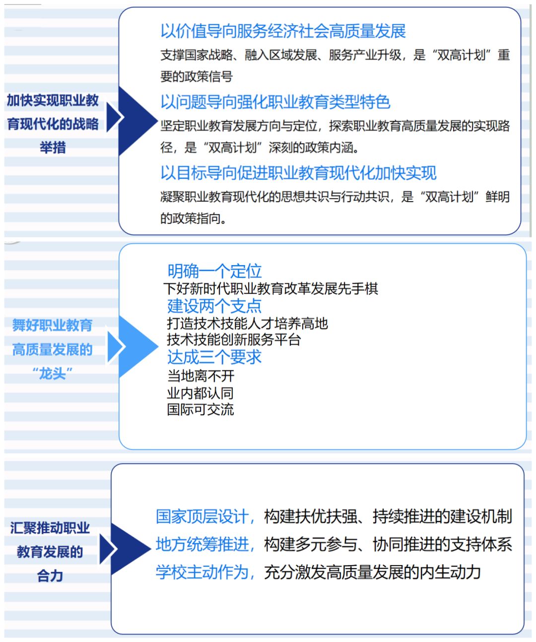
  “双高计划”是落实《国家职业教育改革实施方案》的重要举措,也是职业教育“下好一盘大棋”的重要支柱,将带动中国职业教育新一轮改革发展。


 


  “双高计划”不仅限于入选的学校和专业群,应是高职战线共同的目标方向,每所学校都应在高水平目标引领下,找准自身发展定位,持续深化改革,强化内涵建设,办出特色水平,实现高质量发展。



(作者高志研,工作单位:太阳成集团tyc职业教育与成人教育司,《中国教育报》2019年4月9日)



 
董刚:把握“双高计划”建设的三个关键”

  高职院校实施“双高计划”,需要把握全面深化改革、产教深度融合、提升服务能力三个关键。

 


 
(作者董刚系全国高职高专校长联席会议主席,《中国教育报》2019年4月16日9版)



 
马树超 郭文富:  “双高计划”引导育训结合、德技并修

  “双高计划”的实施,不仅是贯彻“中国教育现代化2035”的战略之举,也是落实“职教20条”的关键行动。

 


  加快推进职业教育评价和技术技能人才评价改革。职业教育是“五唯”评价的受害者,正是因为社会上“五唯”的顽瘴痼疾,影响了技术技能人才成长的社会认可度和配套政策,使职业教育难以走出困境。


 
(作者马树超系中国职业技术教育学会副会长、上海市教科院研究员,作者郭文富系上海市教科院职教
与成教研究所综合改革研究室主任,《中国教育报》2019年4月23日)




(摘编自《中国教育报》2019年10月30日)
 
友情链接
腾讯新闻 中国新闻网 搜狗 新浪 CMS系统 百度