******中国·太阳成集团tyc9728(股份有限公司)-Official Website
太阳成集团tyc
当前位置: 网站首页 >> 太阳集团首页 >> 正文

“双高计划”专家解读梳理(第4期)

来源: 高等职业教育研究所   日期:2019年11月05日 17:51  点击:  属于:太阳集团首页
冯新广:努力建好技术技能创新服务平台

  打造技术技能创新服务平台,是高职学校补齐科技创新短板、提升技术服务能力的内在要求。

 
(作者冯新广,系日照职业技术学院党委副书记、院长,《中国教育报》2019年6月11日)
 

刘显泽:做新时代职教改革发展的引领者

  “双高计划”是关系职业教育改革发展的制度性设计,职教战线应充分认识其政策内涵和要求,强化使命感和责任感,努力成为新时代职业教育改革发展的先行者、引领者。


(作者刘显泽,系湖南省教育科学研究院研究员,《中国教育报》2019年6月18日)
 

温贻芳:把准高水平专业群建设方向 

  “引领改革”是基本定位,“支撑发展”是效益要求,“中国特色”是根本属性,“世界水平”是质量标准,这四个方面有机结合、相互支撑,指引高水平专业群的建设方向。
 

(作者温贻芳,系苏州工业职业技术学院党委委员、副院长,《中国教育报》2019年7月9日)


 
孔凡士:奏响服务产业转型升级的主旋律

  我国经济已由高速增长阶段转向高质量发展阶段,推动经济高质量发展,重点是推动产业结构转型升级。“双高计划”主动回应产业转型升级需求,引领职业教育提升服务产业转型升级的能力。

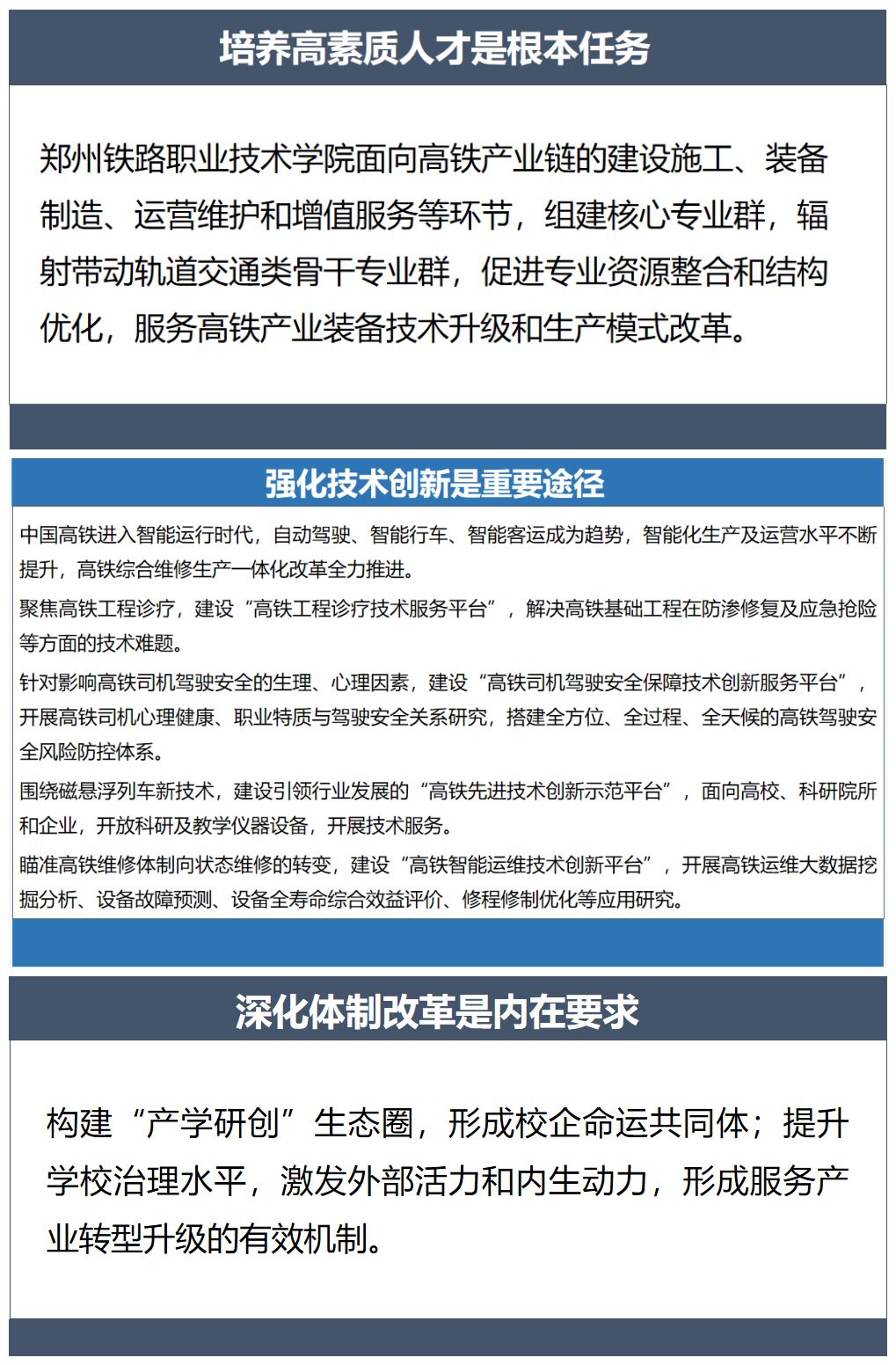
(作者孔凡士,系郑州铁路职业技术学院党委副书记、院长,《中国教育报》2019年9月3日)




 
(摘编自2019年11月4日《中国教育报》)
友情链接
腾讯新闻 中国新闻网 搜狗 新浪 CMS系统 百度